Diversity and Classification of Flowering Plants: Monocots
本篇内容介绍了单子叶植物及金鱼藻目植物。——译者注
单子叶植物(Monocotyledons,或Monocots,亦或是Monocotyledoneae或Liliidae(百合亚纲)),长期以来被认定为一个主要且独特的植物类群,包含约56,000种,占所有被子植物的22%。包括多项分子研究在内的近期研究均支持单子叶植物为单系群的观点(见图7.1)。单子叶植物包括广为人知的天南星类植物、箭叶类植物、百合、姜、兰、鸢尾、棕榈及禾本类植物。禾本科可能是所有植物中经济价值最高的,因为它包含了如水稻、小麦、玉米、大麦和黑麦等粮食作物。
传统上,单子叶植物部分通过花部结构以三的倍数出现来定义。然而,这一特征现在被认为是祖先状态,存在于多个非单子叶植物的开花植物谱系中,如樟目、木兰目和胡椒目。
表7.2 单子叶植物(除鸭跖草类,见表7.3)的目及其所含科,基于APG Ⅳ,2016,部分按Givnish et al.,2018修改。加粗的科进行了详细描述。星号标识了与APG Ⅳ的不同之处,在方括号中标明了APG Ⅳ推荐的更广义的科。s.l.=sensu lato,表示广义。同义的亚科名根据Stevens(2001,见前)。
| 单子叶植物 | ||
|---|---|---|
| 菖蒲目 Acorales | 露兜树目 Pandanales | 天门冬目(续) |
| 菖蒲科(Acoraceae) | 环花草科(Cyclanthaceae) | 天门冬科(Asparagaceae,s.s.*) |
| 泽泻目 Alismatales | 露兜树科(Pandanaceae) | 阿福花科(Asphodelaceae,s.s.*) |
| 泽泻科(Alismataceae) | 百部科(Stemonaceae) | 聚星草科(Asteliaceae) |
| 水蕹科(Aponogetonaceae) | 霉草科(Triuridaceae) | 火铃花科(Blandfordiaceae) |
| 天南星科(Araceae) | 翡若翠科(Velloziaceae) | 耐旱草科(Boryaceae) |
| 花蔺科(Butomaceae) | 百合目 Liliales | 矛花科(Doryanthaceae) |
| 丝粉藻科(Cymodoceaceae) | 六出花科(Alstroemeriaceae) | 萱草科*(Hemerocallidaceae*)[萱草亚科,阿福花科s.l.] |
| 水鳖科(Hydrocharitaceae) | 翠菱花科(Campynemataceae) | 风信子科*(Hyacinthaceae*)[绵枣儿亚科,天门冬科s.l.] |
| 水麦冬科(Juncaginaceae) | 秋水仙科(Colchicaceae) | 仙茅科(Hypoxidaceae) |
| 花香蒲科(Maundiaceae) | 白玉簪科(Corsiaceae) | 鸢尾科(Iridaceae) |
| 海神草科(Posidoniaceae) | 百合科(Liliaceae) | 鸢尾蒜科(Ixioliriaceae) |
| 眼子菜科(Potamogetonaceae) | 宝珠花科*(Luzuriagaceae*) | 灯丝兰科*(Laxmanniaceae*)[多须草亚科,天门冬科s.l.] |
| 川蔓藻科(Ruppiaceae) | 藜芦科(Melanthiacaeae) | 兰科(Orchidaceae) |
| 冰沼草科(Scheuchzeriaceae) | 花须藤科(Petermanniaceae) | 假叶树科*(Ruscaceae*)[假叶树亚科,天门冬科s.l.]** |
| 岩菖蒲科(Tofieldiaceae) | 金钟木科(Philesiaceae) | 蓝嵩莲科(Tecophilaeaceae) |
| 大叶藻科(Zosteraceae) | 鱼篓藤科(Ripogonaceae) | 无味韭科*(Themidaceae*)[紫灯韭亚科,天门冬科s.l.] |
| 无叶莲目 Petrosaviales | 菝葜科(Smilacaceae) | 黄脂木科*(Xanthorrhoeaceae*)[黄脂木亚科,阿福花科s.l.] |
| 无叶莲科(Petrosaviaceae) | 天门冬目 Asparagales | 鸢尾麻科(Xeronemataceae) |
| 薯蓣目 Dioscoreales | 百子莲科*(Agapanthaceae*)[百子莲亚科,石蒜科s.l.] | 鸭跖草类 Commelinids(见表7.3) |
| 水玉簪科(Burmanniaceae) | 龙舌兰科*(Agavaceae*)[龙舌兰亚科,天门冬科s.l.] | |
| 薯蓣科(Dioscoreaceae) | 葱科*(Alliaceae*)[葱亚科,石蒜科s.l.] | |
| 沼金花科(Nartheciaceae) | 石蒜科(Amaryllidaceae,s.s.*) | |
| 蒟蒻薯科*(Taccaceae*) | 星捧月科*(Aphyllanthaceae*)[星捧月亚科,天门冬科s.l.] | |
| 水玉杯科*(Thismiaceae*) | ||
**注:原文中,“假叶树亚科”对应“Nolinoideae”,这个词现在已经不太使用而改用“Ruscoideae”了。
表7.3 鸭跖草类单子叶植物的目及其所含科,根据APG Ⅳ,2016。加粗的科进行了详细描述。星号标识了与APG Ⅳ的不同之处,在方括号中标明了APG Ⅳ推荐的更广义的科。
| 鸭跖草类 | ||
|---|---|---|
| 鼓槌草目* Dasypogonales* | 姜目 Zingiberales | 禾本目 Poales |
| 鼓槌草科(Dasypogonales) | 美人蕉科(Cannaceae) | 刷柱草科*(Anarthriaceae*)[帚灯草科] |
| 棕榈目 Arecales | 闭鞘姜科(Costaceae) | 凤梨科(Bromeliaceae) |
| 棕榈科(Arecaceae/Palmae) | 蝎尾蕉科(Heliconiaceae) | 刺鳞草科*(Centrolepidaceae*)[帚灯草科] |
| 鸭跖草目 Commelinales | 兰花蕉科(Lowiaceae) | 莎草科(Cyperaceae) |
| 鸭跖草科(Commelinaceae) | 竹芋科(Marantaceae) | 沟秆草科(Ecdeiocoleaceae) |
| 血草科(Haemodoraceae) | 芭蕉科(Musaceae) | 谷精草科(Eriocaulaceae) |
| 钵子草科(Hanguanaceae) | 鹤望兰科(Heliconiaceae) | 须叶藤科(Flagellariaceae) |
| 田葱科(Philydraceae) | 姜科(Zingiberaceae) | 拟苇科(Joinvilleaceae) |
| 雨久花科(Pontederiaceae) | 灯芯草科(Juncaceae) | |
| 花水藓科(Mayacaceae) | ||
| 禾本科(Poaceae/Gramineae) | ||
| 泽蔺花科(Rapateaceae) | ||
| 帚灯草科(Restionaceae) | ||
| 黑三棱科*(Sparganiaceae*)[香蒲科] | ||
| 梭子草科(Thurniaceae)(包含木蔺科 Prioniaceae) | ||
| 香蒲科*(Typhaceae*) | ||
| 黄眼草科(Xyridaceae) | ||
根据近期研究总结的主要单子叶植物类群的系统发育关系见图7.17。单子叶植物的单系性得到了多个主要的形态学、解剖学和超微结构衍征的支持。这些衍征将首先讨论,随后是对主要类群及代表性科的处理。

图7.17 单子叶植物的主要分支,依据Givnish等人(2018年),展示了选定的衍征。
单子叶植物衍征
首先,所有单子叶植物都具有楔形蛋白质内含物的筛管质体(见图7.18A),即“P2型”(也见于马兜铃科的细辛属;参见Behnke 2000年)。这种筛管质体类型只能通过透射电子显微镜分辨,在所有研究过的单子叶植物中均有发现,形态上有所变化(Behnke 2000年)。因此,楔形蛋白质质体类型很可能构成了单子叶植物的一个衍征(见图7.1、7.17)。这种质体类型在单子叶植物中的适应性意义(如果有的话)尚不清楚。
图7.18 单子叶植物衍征。A.具有楔形蛋白质内含物的筛管质体。B.散生中柱。注意众多维管束;左侧:木质部=深色;韧皮部=点状。C–E.平行脉序。C.平行脉序(左)和羽状平行脉序(右),后者是平行脉序的一种变体。D.禾本科的蓝滨麦(Elymus condensatus*),展示平行脉序的例子。E.芭蕉科的红蕉(Musa coccinea),展示羽状平行脉序的例子。(来自Behnke,H.-D.,1972年,经许可)
*注:正名更为Leymus condensatus。
其次,所有单子叶植物都具有散生中柱的茎维管结构,这显然是该类群的一个衍征。散生中柱(见图7.18B)由众多离散的维管束组成,在横切面上,这些维管束排列成两个或更多环,或(更常见的是)看似随机分布(但实际上具有高度复杂的组织)。此外,没有单子叶植物具有产生真正木材的真正维管形成层(见第5章);这一特征可能与散生中柱的进化相关。因此,例如,高大的棕榈树没有木材,依靠初生生长期间细胞的沉积和扩展来支撑。一些单子叶植物(如龙舌兰科(Agavaceae)和阿福花科(Asphodelaceae)的成员)确实通过所谓的“异常”形成层进行次生生长,但这些形成层并不像产生真正木材的植物那样形成一个连续的圆柱体并沉积次生组织环。少数真双子叶植物(如一些莲科植物)演化出散生中柱,但这应认为是独立演化所致。散生中柱可能出于水生环境的选择压力而演化出来,但并不明确。
第三,大多数单子叶植物具有平行叶脉(见图7.18C–E),这是该类群的另一个衍征。在具有平行脉序的叶子中,叶脉要么严格平行(如大多数禾本科植物),要么弯曲且大致平行,或呈羽状平行(=羽状平行)。羽状平行叶具有中央主脉,次生脉基本上彼此平行(见图7.18E)。在所有类型的平行脉序中,连接主要平行脉的最终小脉是横向的,不形成网状脉序(见第9章),而几乎所有非单子叶植物的开花植物都具有网状脉序。平行叶脉并非所有单子叶植物的特征。许多单子叶植物类群,例如天南星科、薯蓣科、菝葜科等科的成员,具有与非单子叶植物相似的网状叶脉。然而,证据支持这些单子叶植物类群中的网状脉序是独立演化的,即发生在平行脉的共同演化之后。
第四,所有单子叶植物具有单子叶(见图7.19),这一特征是单子叶植物名称的由来。单子叶似乎是所有单子叶植物的一个有效衍征。其适应性意义(如果有的话)尚不清楚。一些与单子叶植物关系密切的被子植物谱系可能具有退化的第二子叶,但这些几乎肯定不是同源的。
图7.19 单子叶植物的单子叶,单子叶植物的一个衍征。左,玉米(Zea mays)(禾本科)。右,鸠尾草(Xiphidium caeruleum)(血草科)。
第五,单子叶植物具有退化的、短暂的胚根(见图7.19),即胚胎的根。单子叶植物类群后续发生的根是不定根(见第9章)。
单子叶植物的分类
单子叶植物的目及其包含的科列于表7.2和(对于鸭跖草类单子叶植物)表7.3。菖蒲目(Acorales)由单一的菖蒲科(Acoraceae)和单一的菖蒲属(Acorus)组成,继续被支持为所有其他单子叶植物的姐妹群。泽泻目(Alismatales),包括天南星科(Araceae),是除菖蒲目外所有其他单子叶植物的姐妹群。随后的连续谱系包括无叶莲目(Petrosaviales)、薯蓣目-露兜树目(Dioscoreales-Pandanales)分支、百合目(Liliales)、天门冬目(Asparagales)和鸭跖草类单子叶植物(Commelinids)。鸭跖草类单子叶植物形成一个明确的分支,包括鼓槌草科(Dasypogonaceae)、棕榈目(Arecales,唯一的成员是棕榈科,或Palmae,棕榈)、鸭跖草目(Commelinales)、姜目(Zingiberales,姜类)和禾本目(Poales,禾草及其近缘类群)。参见Chase等人(2000a,2006年)、Stevenson等人(2000年)、Hertweck等人(2015年)和Givnish等人(2018年)对单子叶植物的系统发育分析。参见Rudall等人(1995年)、Wilson和Morrison(2000年)以及Columbus等人(2006年)的单子叶植物研讨会论文集。
菖蒲目 ACORALES
菖蒲目仅包含一个科,一个属,有2–4种。在分子分析中,它作为所有其他单子叶植物的姐妹群出现。参见被子植物系统发育的一般参考文献,Duvall等人(1993年)、Chase等人(2000a年)、Chen等人(2002年)、Moore等人(2011年)、Soltis等人(2011年)、Sun等人(2016年)和Givnish等人(2018年)。
菖蒲科 Acoraceae
——菖蒲Sweet Flag科(模式属Acorus,意为“无瞳孔”,最初指一种用于治疗白内障的鸢尾属Iris植物。putkin按:该词本义不很清楚。刘琪璟《中国植物拉丁名解析》将其解释为“无装饰的”,来自菖蒲在古希腊语中的名字acoros。据多识植物百科记载,该词与黄菖蒲有关,可能来自与原始印欧语词“锐利”相关的词根。本属名为阳性。)。1属/2–4种(图7.20)。
图7.20 菖蒲目。菖蒲科。菖蒲(Acorus calamus)。A.全株。B.肉穗花序特写。
菖蒲科由多年生草本植物组成,生长于沼泽生境。茎为根状茎。叶为剑形,单面叶,二列,具鞘,单叶,不分裂,无托叶,平行脉,具鞘内(腋生)鳞片。花序为顶生的肉穗花序,生于叶状花序梗上,由一长而线形的佛焰苞包围。花为两性,辐射对称,无苞片,无柄,下位花。花被为两轮,3+3,离生花被片。雄蕊为两轮,3+3,离生,花丝扁平。花药为纵裂,内向开裂。雌蕊为合生心皮,具上位子房,2–3心皮,2–3室,柱头微小。胎座为顶生中轴胎座;每心皮具∞枚胚珠,下垂。果实为1–5[–9]粒种子的浆果,花被宿存。种子具外胚乳和胚乳。芳香油细胞存在。针晶体不存在。
菖蒲科与天南星科(稍后讨论)相似,具有肉穗花序和佛焰苞,但根据形态学和DNA序列数据分析,它与天南星科明显分离。菖蒲科与天南星科的区别在于其剑形、单面叶,种子具外胚乳/内胚乳,芳香(挥发油)细胞存在,且无针晶体。菖蒲科分布于旧大陆和北美洲。经济重要性包括菖蒲(Acorus calamus)用于药用(如“菖蒲油”)、宗教仪式、杀虫剂以及作为香料和调味植物(如用于利口酒)。参见Grayum(1990年)、Bogner和Mayo(1998年)、Govaerts和Frodin(2002年)以及Bogner(2011年)了解更多关于该科的信息。
菖蒲科的特征在于其为沼泽植物,具有肉穗花序和佛焰苞(类似于天南星科),但具有二列、剑形、单面叶,种子具外胚乳和内胚乳,且无针晶体。
P3+3A3+3G(2–3),上位。
泽泻目 ALISMATALES
根据APG IV(2016年),泽泻目包含14科,此处仅描述其中两科。天南星科似乎是该目其余科的姐妹群(Soltis等人2011年,Givnish等人2018年)。该目中未在此描述的其他科(见图7.21)包括陆生的岩菖蒲科(Tofieldiaceae)和多个水生类群,包括水蕹科(Aponogetonaceae,如水蕹Aponogeton distachyon)、丝粉藻科(Cymodoceaceae,几种海洋海草)、水鳖科(Hydrocharitaceae,图7.21A,B,包括海洋海草,如喜盐草属Halophila和泰来藻属Thalassia,淡水水生植物如水族箱植物水蕴藻属Elodea和苦草属Vallisneria,以及造成问题的杂草物种如水蕴草属、黑藻属Hydrilla和富氧草属Lagarosiphon)、水麦冬科(Juncaginaceae,图7.21C,D)、海神草科(Posidoniaceae,海神草属Posidonia spp.,海洋海草)、眼子菜科(Potamogetonaceae,淡水水生植物,图7.21E,F)、川蔓藻科(Ruppiaceae,川蔓藻属Ruppia spp.,淡水至咸水植物)和大叶藻科(Zosteraceae,包括深海海草物种如虾海藻属Phyllospadix,图7.21G–J)。参见Les和Haynes(1995年)、Les等人(1997年)以及Ross等人(2016年)了解更多关于该目的信息。
图7.21 泽泻目代表。A,B.水鳖科的小竹节(Najas guadalupensis)。C.水麦冬科的Triglochin scilloides。D.水麦冬科的Triglochin concinnus。*E,F.眼子菜科的Potamogeton foliosus。G–J.大叶藻科的丝叶虾海藻(Phyllospadix torreyi)。
*注:疑似是指海韭菜Triglochin maritima,其异名中包括Triglochin concinna
位于鞘状叶腋内的毛状体,称为鞘内鳞片(intravaginal squamules)(见第9章),在许多泽泻目中常见(也见于菖蒲目)。针晶体的进化(见第10章)可能是除菖蒲目外所有其他单子叶植物的一个衍征(图7.17)。然而,如果是这样,它们在许多单子叶植物谱系中已次生丢失,包括许多禾本目、姜目和大多数泽泻目本身(除天南星科外)。
天南星科 Araceae
——天南星科(模式属疆南星属 Arum,源自Theophrastus泰奥弗拉斯托斯使用的名称)。123属/约4,430种(图7.22,7.23)。
图7.22 泽泻目。天南星科。A–D.千年芋(Xanthosoma sagittifolium)。A.全株,具大型箭形叶。B.花序,肉穗花序及包围的佛焰苞。C.远端雄花的特写。D.近端雌花的特写。E.花烛属(Anthurium sp.),浆果组成的聚花果。F.麻菖蒲(Gymnostachys anceps),花序。G.广东万年青(Aglaonema modestum),花序。H.三叶天南星(Arisaema triphyllum),花序和叶。I.臭菘(Symplocarpus foetidus*),花序。J.龟背竹(Monstera deliciosa),花(两性),展示六角形雌蕊的外表面和外围雄蕊。K–Q.马蹄莲(Zantedeschia aethiopica)。K.箭形叶。L,M.花序。N.雌花,正面观。O.雌花,雌蕊纵切面,展示基生胎座。P.子房横切面,展示三个心皮和室。Q.花药,具孔状开裂。
*注:臭菘正名现为S.renifolius。
图7.23 泽泻目。天南星科的多样性。A.石柑属(Pothos sp.),藤本。B.春羽(Philodendron selloum,按:现已从喜林芋属更至鹅掌芋属Thaumatophyllum bipinnatifidum),根状茎灌木。C.巨花魔芋(Amorphophallus titanum),具有开花植物中最大的花序之一。D.大薸(Pistia stratiotes),漂浮水生植物。E.浮萍属(Lemna sp.),漂浮水生植物。F.无根萍属(Wolffia sp.),漂浮水生植物,具有开花植物中最小的花。G.北方无根萍(Wolffia borealis)开花,无花被,具一枚雄蕊和一枚雌蕊(具圆形柱头)位于背侧囊内。注意缝纫针尖的大小。(C,由ConstanceGramlich提供;G,由WayneArmstrong提供。)
天南星科由陆生或水生灌木、藤本或草本植物组成(浮萍亚科的营养体退化呈球状或叶状体状)。根通常为菌根,无根毛。茎为根状茎、球茎、块茎或退化。叶为单叶,不等面叶,螺旋状或二列,有时高度分裂或具窗孔(常表现出发育异性),具平行、羽状平行或网状脉序。花序为顶生、多花的肉穗花序(有时顶端具不育部分),通常由显著的、常为彩色的佛焰苞包围,或在浮萍亚科中退化为含1–4朵花的小囊。花小,两性或单性(雌花常位于基部,雄花位于顶端),辐射对称,无柄,无苞片,下位花,有时具臭味。花被为两轮,2+2或3+3[4+4]或缺失,离生或基部合生,无花托。雄蕊为4、6或8[1–12]枚,离生或合生,两性花中与花被片对生;花药为孔裂、纵裂或横裂。雌蕊为合生心皮,具上位子房,3[1–约50]心皮,通常与心皮数相同的室,花柱和柱头单一且短或缺失;胎座多样;胚珠通常为倒生,双层珠被,每心皮1-∞枚。果实通常为浆果组成的聚花果,较少为干果(如胞果)。种子为油质(有时也含淀粉)胚乳(少见无胚乳),种皮有时肉质。某些种类含有氰苷或生物碱。针晶体存在,乳汁管常见。
天南星科分为几个亚科:传统的浮萍科(小型、叶状体至球状水生植物,花极度退化;图7.23E–G)现在已知嵌套在天南星科内,作为浮萍亚科。该科成员分布于热带和亚热带地区。经济重要性包括许多作为重要食物来源的类群(来自根茎、叶、种子或果实),如海芋属(Alocasia)、魔芋属(Amorphophallus)、芋(Colocasia esculenta)、龟背竹属(Monstera)、千年芋(Xanthosoma sagittifolium);土著药用、纤维(来自根)或箭毒植物;以及许多栽培观赏植物,如广东万年青属(Aglaonema)、花烛属(Anthurium)、五彩芋属(Caladium)、黛粉芋属(Dieffenbachia)、麒麟叶属(Epipremnum,绿萝属于该属)、龟背竹属(Monstera)、喜林芋属(Philodendron)、白鹤芋属(Spathiphyllum)、合果芋属(Syngonium)和马蹄莲属(Zantedeschia)。巨花魔芋(Amorphophallus titanum,图7.23C)因其巨大、快速发育的花序而成为新奇植物。无根萍属(Wolffia spp.,图7.23F,G)因其具有开花植物中最小的花而独特。参见Grayum(1990年)、French等人(1995年)、Mayo等人(1998年,2014年)、Rothwell等人(2004年)以及Cabrera等人(2008a年)了解更多信息和系统发育研究。
天南星科的特征在于其具有双面叶,叶脉平行或网状,通常为多花、小花组成的肉穗花序,具佛焰苞,种子具胚乳,且具针晶体。
P2+2,3+3,(2+2),(3+3)或0[4+4,(4+4)]A4,6,8或(4,6,8)[1–12]G(3),上位
泽泻科 Alismataceae
-Water-Plantain科(模式属泽泻属 Alisma,源自Dioscorides为车前状叶水生植物命名的词)。15属/约88+种(图7.24)。
图7.24 泽泻目。泽泻科。A–C.爆米花慈姑(Sagittaria montevidensis)。A.挺水水生植物,有箭头形的叶子。B.花序。C.雄花特写,显示两轮花被。D–F.慈姑属(Sagittaria spp.)。D.雌花纵切面,显示扩大的花托和众多雌蕊。E.雌蕊特写,每个雌蕊都有一个胚珠,胚珠基生。F.叶和花序,后者为轮生花的总状花序。G-I.花皇冠(Echinodorus berteroi)。G.叶。H.花(两性)特写。I.成熟果实,聚合瘦果,有宿存萼片。
泽泻科由多年生[或一年生]、雌雄同株、雌雄异株或杂性植物组成,漂浮至挺水,有通气组织,水生或沼泽草本植物。茎为球茎或根茎,后者有时结块茎。叶为基生单叶,具柄[很少无柄],鞘状,螺旋状排列,常为二型叶(幼叶线形,成叶线形至卵形至三角形箭头形或戟形),平行或网状脉。花序为具有花葶的总状花序或圆锥花序[有时伞形状],花或花轴轮生或花单生,无佛焰苞。花为两性或单性,辐射对称,近无柄至有花梗,具苞片,下位花;花托扁平或膨大凸起。花被二轮,异被花,三基数,无被丝托。花萼由3片离生萼片组成。花冠由3片离生、早落的花瓣组成。雄蕊6、9或∞[3],轮生,分离(按:free,与冠生相对),离生或合生成束,单轮或两轮(通常成对);花药纵裂,开裂时外向或侧向。雌蕊离生,具有上位子房、3–∞个心皮和1个顶生花柱和柱头;胎座基生[很少边缘];胚珠倒生或弯生,双层珠被,每个心皮1[∞]。果实是聚合瘦果,或基部开裂的聚合蓇葖果。种子无胚乳。
泽泻科植物分布于世界各地,尤其是在北温带地区。经济重要性包括土著人用作食物的类群,其他用作水生、栽培观赏植物的类群。参见Haynes等人。(1998年)、Lehtonen(2009年)和Chen等人(2012年)提供了有关该科的更多信息和系统发育研究。
泽泻科与相关科的区别在于,泽泻科由水生或沼泽草本植物组成,花或花轴单生或轮生,花为双被花,雌蕊为离生,基生胎座,果实为瘦果或蓇葖果的聚合果。
K3C3A6,9–∞[3]G3–∞,上位。
无叶莲目 PETROSAVIALES
无叶莲目,据APGIV(2016年),由一个科组成,即无叶莲科,包含2个属(尾濑草属Japonolirion和无叶莲属Petrosavia)的4个物种,原产于东亚。最近的系统发育分析将该组与除菖蒲目和泽泻目之外的单子叶植物列为姊妹科(图7.17)。
薯蓣目 DIOSCOREALES
该目包含3-5个科,APGIV(2016)仅承认3个科,但其他人(例如Stevens,2001年以后;Givnish等人,2018年)处理为5个科(表7.2)。这里仅描述薯蓣科。其他科中值得注意的是蒟蒻薯科Taccaceae(图7.25A-C),一个泛热带类群,有一个属(蒟蒻薯属 Tacca)和约12个物种,以及水玉杯科Thismiaceae(约5属/85种),它们是无叶绿素和菌异养的。(译者注:iplant上管这东西叫“肉质腐生草科”(甚至还是哈钦松系统的))参见Caddick等人(2002a、b)和Givnish等人。(2018)对该组进行系统发育研究。(按:目前较多地将蒟蒻薯科合并入薯蓣科,水玉杯科合并入水玉簪科。旧曾将水玉杯科及水玉簪科作为姐妹群置于百合类及鸭跖草类之外,后来移入薯蓣目。然而这一系列处理说不上很稳妥,因为水玉簪科相关的结构还是不太好,如23年一篇文章又恢复了水玉杯科。)
图7.25 薯蓣目。A–C.蒟蒻薯科。箭根薯(Tacca chantrieri)。A.整株植物,注意网状叶脉。B.花朵特写。C.果实。D–G.薯蓣科。薯蓣属(Discorea spp.)。D.枝条,叶掌状网状脉;插图显示网状叶脉特写。叶面特写,显示网状叶脉。E.基部块茎。F–H.Dioscorea saxatilis。F.雄花。G.雌花;注意下位子房。H.未成熟有翅果实的下垂花序。I.果实特写。
薯蓣科 Dioscoreaceae
——Yam科(模式属薯蓣属 Dioscorea,以1世纪希腊草药学家和医生Dioscorides狄奥斯科里迪斯命名,按:著有五卷《De materia medica》,《论药物》)4属/约870种(图7.25D-I)。
薯蓣科由雌雄异株或雌雄同株的多年生草本植物组成。茎为根茎或块茎,通常具有攀爬的地上茎,某些分类群中存在次生生长。叶为螺旋状着生、对生或轮生,有叶柄(通常在近端和远端具有叶枕),单叶至掌状复叶,不分裂至掌状裂片,有或无托叶,具有平行脉或通常为网状脉,主脉从叶基部伸出。花序为腋生,单歧聚伞花序(或退化为单花)排列为圆锥、总状花序、伞形或穗状,在 Tacca 中具有突出的总苞。花为两性或单性,辐射对称,有花梗,有或无苞片,上位花。花被两轮,同被花,3+3,无或有被丝托。雄蕊为3+3或3+0,轮生,外轮对萼或对瓣,离生或合生为单体,分离或冠生。花药纵向,内向或外向开裂,四孢子囊,二室。雌蕊为合生心皮,具有下位子房,3心皮,3室。花柱为3或1,顶生;柱头为3。胎座为中轴胎座或侧膜胎座;每个心皮有1-2个胚珠[∞]。果实为蒴果或浆果,通常有翅,成熟时有1-3室。种子无胚乳。
薯蓣科成员主要分布在泛热带地区。该科最近被划定为4个属:薯蓣属、多子薯蓣属 Stenomeris、蒟蒻薯属(以前归入蒟蒻薯科)和丝柄花属 Trichopus(有时归入丝柄花科 Trichopodaceae)。几个分离的属已合并为薯蓣属(Caddick等人,2002年)。经济重要性包括薯蓣属的各种物种,即真正的山药,它们是许多热带地区非常重要的食物来源,也是甾体皂苷的来源,在药物上用于半合成皮质类固醇和性激素(尤其是避孕产品),并在本土用作毒药或肥皂。参见Huber(1998a、b)、Caddick等人(2002年)和Viruel等人。(2018)进行研究。
薯蓣科的特点是多年生、雌雄同株或雌雄异株、根茎或块茎草本,具有单叶至掌状叶,具有网状叶脉,上位花,三基数。
P3+3A3+3或3+0G(3),下位,被丝托缺失或存在。
露兜树目 PANDANALES
该目在APGIV(2016)中包含五个科,这里只描述了其中一个。其他四个科中值得注意的是Cyclanthaceae 环花草科,其中包含巴拿马草Carludovica palmata,它是纤维的来源,例如用于巴拿马草帽。有关该目的更多信息,请参阅Caddick等人(2002a)、Rudall和Bateman(2006)和Givnish等人(2018)。
露兜树科 Pandanaceae
——Screw-Pine科(代表属Pandanus,以马来语露兜树名称命名)。5属/约900种(图7.26)。
图7.26 露兜树目。露兜树科,露兜树科。露兜树属。A–C。整株植物,叶片狭窄,生于茎端。D.果实,聚合核果。E.茎基部有支柱根。F.雄花序。G.雄花,特写。
露兜树科由多年生雌雄异株的木本乔木、灌木或藤本植物组成。不定根通常是分枝的支柱根。茎呈合轴分枝,有明显的环状叶痕。叶生于茎端,3或4列,因茎扭曲而呈螺旋状,具鞘,单叶,不分裂,线状至剑状,平行脉,边缘和近轴中脉通常有刺。花序为顶生,很少腋生,圆锥花序、穗状花序或总状花序或假伞形花序,由佛焰苞包裹。花很小,通常单性,通常有退化雌蕊或雄蕊,有花梗,有苞片,下位花。花被无或为不明显的3-4裂杯状结构。雄蕊为∞;花丝肉质。雌蕊为合生心皮,具有上位子房,1至多个心皮和室。胚珠为倒生,双珠被,1-∞。果实为浆果或核果,在某些分类群中形成聚花果。
露兜树科成员分布于西非东部至太平洋岛屿。经济重要性包括在某些分类群中用作观赏植物,土著人将其用作茅草(用于屋顶)、编织、纤维、食物(果实和茎)、香料和香水。有关该科的更多信息,请参阅Cox等人(1995年)、Stone等人(1998年)和Buerki等人(2017年)。
露兜树科的独特之处在于它们大多雌雄异株、合轴分枝、木本植物,具有支柱根、叶3到4列,单叶,茎端生,线形至剑形(呈螺旋状排列)和形态各异的小、通常单性的花,果实为浆果或核果,有些为聚花果。
P(3–4)或0A∞(雄性)G1(–∞)(雌性),上位。
百合目 LILIALES
百合目是一相当大的单子叶植物类群,包括10–11个科(表7.2;图7.27)。与天门冬目相似,近年来百合目植物科的划分经历了许多变化。这里只描述百合科。在其他科中值得注意的是六出花科(图7.27A-D),六出花是一种常见的栽培观赏植物,具有有趣的翻转叶片;秋水仙科(图7.27E),包括秋水仙,即autumn-crocus,它是秋水仙碱的来源,用于药物(例如,以前用于治疗痛风)和植物育种(诱导染色体加倍);藜芦科(图7.27G-I);金钟木科(图7.27F);以及菝葜科(图7.27J),包括菝葜属植物,即green-briers,它们作为菝葜的来源,具有重要的经济价值。参见Rudall等人。(2000),Fay等人。(2006年),Kim等人。(2013)以及Givnish等人。(2016a)用于系统发育分析。
按:百合目基部有白玉簪科Corsiaceae,其中某些成员可能与水玉簪科存在微妙的联系。
图7.27百合目。A-D. 六出花科。A,B 六出花属(Alstroemeria)。C,D 竹叶吊钟属(Bomarea)E. 秋水仙科,葱水仙(Burchardia umbellata)。F. 金钟木科,爬百合属(Geitonoplesium)。G-I. 藜芦科。G. 大花延龄草(Trillium grandiflorum)。H. 褐花延龄草(Trillium erectum)。I. 星棋盘(Toxicoscordion fremontii)。J. 菝葜科,菝葜属,Smilax glyciphylla.
百合科 [包括Calochortaceae仙灯科]
——百合科(代表属Lilium,源自希腊语lirion,意为百合)。约约15属600-700种(图7.28)
图7.28 百合目,百合科,百合属。A.沙斯豹斑百合Lilium pardalinum subsp. shastense。有下垂花朵。B. Lilium sp.,花朵直立。注意花被片基部的蜜腺。C.郁金香属,郁金香。D、E.美洲猪牙花Erythronium americanum,即trout lily。D.花朵特写,部分花被已被去除。E.子房的横截面,显示三个心皮和子房室。F,G. 巫女花Medeola virginiana。F.植株,叶轮生。G.花朵特写。H.紫脉花Scoliopus bigelovii和蕈蚊访花,照片由BenjaminLowe拍摄。I.双花贝母Fritillaria biflora、巧克力百合。J. 辉花仙灯Calochortus splendens。K. 挺拔仙灯Calochortus venustus。L,M. 橙花仙灯Calochortus weedii。L.整朵花。M.花被基部腺体(位于内轮花被片)。
百合科由多年生草本植物组成。根通常为收缩根,茎常为球茎,有些具根状茎,叶基生或茎生,螺旋或(在百合和贝母属植物中)轮生,通常具鞘,很少具叶柄,单叶,平行脉[很少呈网脉]。花序为顶生总状花序或单花,或很少为伞形花序。花为两性花,辐射对称或左右对称,有花梗,有苞片或无苞片,下位花。花被二轮互生,3+3,同被花或两被花,被片离生,花被部分有时有斑点或条纹。雄蕊为3+3,轮生,外轮对萼,离生,非冠生。花药盾状附着于花丝或假基着(花丝尖端被药隔组织包围但不贴生,按:药隔组织connective tissue),纵向开裂。雌蕊为合心皮,具有上位子房、3个心皮和3个子房室。花柱1;柱头3,三裂或具3个脊。中轴胎座。花被基部有“被片着生”蜜腺。雌配子体为单孢子型(蓼)或四孢子型(贝母)。果实室背开裂,室间开裂,或不规则开裂蒴果或浆果。种子扁平,盘状或椭圆形,胚乳含糊粉(层)和脂肪,不含淀粉。缺乏针晶和白屈菜酸。不存在烯丙基硫醚化合物。
广义百合科(Liliaceae s.l.)在过去被视为一个大的集合,最近才被分成许多独立的科。该科成员主要生长在北半球的草原和山地草甸,多样性中心位于亚洲西南部至中国地区。经济重要性包括几个作为观赏栽培品种具有高价值的类群,包括百合、百合属和郁金香、郁金香。参见Tamura(1998a,b)、Hayashi和Kawano(2000)、Hayashi和Kawano(2000)、Patterson和Givnish(2002)以及Rønsted等人。(2005)。
百合科植物的特征是:多年生草本,通常为球根状草本,没有洋葱般的气味,有基生叶或茎生叶,花序为总状花序、伞形花序或具有上位子房的单生花。
P3+3A3G(3),上位。
天门冬目 ASPARAGALES
根据APGIV(2016)的说法,天门冬目包括14个科,尽管这里已确认24个科。此目包含大量多样的分类单元(表7.2)。根据最近的系统发育研究,以前认为将天门冬目统一起来的衍生性状,即含有称为黑素的黑色物质的种皮,实际上可能对除兰科之外的所有科都是衍生性状,而兰科是该目中所有其他成员的姐妹科(图7.30)。天门冬目中具有黑素的种子在某些谱系中丢失,特别是那些演化出肉质果实的谱系。
图7.29 芦笋。百子莲(左)和丝兰(右)的种子,都带有黑色的、覆盖着植物黑色素的种皮,一般该目的的衍生性状。
图7.30 天门冬目,分支图,其中选定了衍生性状,整理自Chase等人(2006)、Graham等人(2006)、Pires等人(2006)和Givnish等人(2018)。请注意APGIV(2016)的替代分类,即石蒜科s.l.、天门冬科s.l.和Asphodelaceaes.l.。Aphyllanthaceae(带星号)在不同分析中的位置差异很大。下位子房被认为是该目的衍生性状,有几次逆转,但其他优化是可能的。包括石蒜科s.l.和天门冬科s.l.在内的组被称为“高级”天门冬科。
天门冬目中各科的系统发育关系如图7.30所示。该目的的衍生性状可能包括小孢子同时发生(见第11章)和下位子房;如果是这样,这些特征在各个谱系中发生了几次逆转(图7.30)。近年来,天门冬目科的界定发生了许多变化。此处列出的处理方法识别出APGIV(2016年)中合并的几个科,特别是葱科和百子莲科[=APGIV中的石蒜科s.l.]、龙舌兰科、风信子科、星捧月科、灯丝兰科、假叶树科、无味韭科[=APGIV中的天门冬科s.l.],以及萱草科和黄脂木科[=APGIV中的阿福花科s.l.]。见表7.2、图7.30。
本文描述了天门冬目中的7个科。其中值得注意的是百子莲科,百子莲属是常见栽培品种(图7.31A、B);天门冬科,包括作为蔬菜的芦笋Asparagus officinalis和几种观赏品种,如 A.setaceus,被称作“芦笋蕨”("asparagus fern");火铃草科(图7.31C);矛花科(图7.31J、K);萱草科(图7.31E-G),包括萱草、黄花菜;风信子科,包括几种观赏栽培品种;仙茅科(图7.31H);灯丝兰科(图7.31D、I);和黄脂木科,“草树”图7.31L,M)。有关天门冬目最近的系统发育和形态学研究,请参阅Fay等人(2000)、Rudall(2003)、Chase等人(2006)、Graham等人(2006)和Pires等人(2006)。
图7.31 天门冬目标本。A、B.东方百子莲,百子莲科。C.火铃花(Blandfordia nobilis),火铃花科。D.异蕊草属(Thysanotus),灯丝兰科。E–G.萱草科。E.山菅兰属 Dianella laevis。F.萱草(Hemerocallis fulva)。G.苞花草属(Johnsonia)。H.小金梅草属(Hypoxis),仙茅科。I.朱蕉属(Cordyline),灯丝兰科。J,K.矛花(Doryanthes excelsa),矛花科。L,M.黄脂木属(Xanthorrhoea),黄脂木科。
龙舌兰科 Agavaceae
——Agave科(代表属Agave,意为“令人钦佩、高贵”)。[天门冬科s.l.]约23属/640种(图7.32、7.33)。
图7.32天门冬目。龙舌兰科。Agavedeserti。A.整株植物,具有基生、纤维状叶和顶生圆锥花序。B.果实,室裂蒴果;注意覆盖有植物黑色素的种子。C.花朵特写,显示同质披针形花被和下位子房。
图7.33天门冬目。龙舌兰科。A.丝兰属植物,具有树状习性,长有茎叶。B.丝兰属植物鞭毛。请注意,三叶丝兰的花有上位子房。C.丝兰属植物花药。D.丝兰属植物子房。E、F.短叶丝兰,约书亚树E.整株植物,具有树状习性,长有茎叶和顶生圆锥花序。F.叶子和圆锥花序的特写。G-J.龙舌兰科植物扩展的基部成员。G.Camassiascilloides。H.Hooveriaparviflora。I、J.Hesperocallisundulata,沙漠百合,一种球根状多年生草本植物。
龙舌兰科植物包括多年生亚灌木、灌木、树木或可能是草本植物。茎为无茎的caudex、根状茎、球茎,或为乔木状,在有分枝茎的类群中为合轴的,一些种类具有异常的次生生长。叶脉平行,通常大,旱生,纤维状或很少肉质,基生和莲座状或短茎,螺旋状,单叶,不分裂,顶端或边缘有时有齿或刺。花序为圆锥花序、总状花序或穗状花序,在一些产生营养植株的植物中。花是两性花,辐射对称或左右对称,有苞片,下位或上位。花被为双列,同形,3+3花被片,离生或合生,一些存在托杯雄蕊6枚,明显,花丝长而细至短而粗。花药背着生,versatile,纵向和内开裂,四孢子囊,二室。雌蕊合生心皮,具有上位或下位子房和3个心皮和子房室。花柱单生;柱头单生或3裂。胎座为中轴胎座;胚珠倒生,双珠被,∞,每个心皮有2行。有Septalnectaries。果实为室裂或隔果蒴果或不裂(干燥或肉质)。种子为黑色,植物黑素,扁平。花由蝙蝠、蜜蜂、蜂鸟或蛾授粉;Tegiticula蛾与丝兰属有共生关系,雌蛾将花粉传递并产卵卵巢(正在发育的幼虫以一些种子为食)。染色体大小不同,长5条,短25条。
龙舌兰科成员生活在干旱至中生环境中,许多生活在干旱地区,并且通常具有CAM光合作用。该科分布在新大陆,从美国中部到巴拿马、加勒比海岛屿和南美洲北部。经济重要性包括被土著文化用作纤维、食物、饮料、肥皂和药物的来源。龙舌兰的叶子是剑麻纤维的来源,A.fourcroydes是龙舌兰的来源。龙舌兰发酵和蒸馏后的幼花嫩枝是龙舌兰酒的主要来源。
Pires等人(2004年)和Bogler等人(2006)建议将龙舌兰科扩大到至少包括其他四个属,即Camassia、Chlorogalum、Hesperocallis和Hosta,并且可能会添加其他属。其中许多是草本植物,并且似乎都具有传统科成员中的二态染色体。另请参阅Bogler和Simpson(1995、1996)、Verhoek(1998)和Archibald等人(2015)。APGIV(2016)将龙舌兰科置于扩展的天门冬科中。
龙舌兰科的独特之处在于它是多年生亚灌木到分枝乔木,具有螺旋状、旱生、通常为纤维状的叶子、三基数下位到上位花,以及可能的衍征:二态染色体(基数为5个长染色体和25个短染色体)。
P3+3A6G(3),上位或下位,有些有被丝托。
葱科 Alliaceae
——Onion科(代表属Allium,大蒜的拉丁名)。[石蒜科]约13属/800种(图7.34)。
图7.34天门冬目。葱科。A.葱属,显示基生叶、花葶和单伞形花序。B.葱属,显示伞形花序的近照,其下有佛焰苞状苞片。C.葱属,花朵近照,显示双列同形披针形花被、六个雄蕊和上位子房。D.洋葱,洋葱,鳞茎纵切面。E、F.Tulbaghiaviolacea。
葱科植物由两年生或多年生草本植物组成,通常具有独特的洋葱状(alliaceous)气味。无茎,通常为球茎,很少为短根状茎或球茎,通常被膜质鳞叶或叶基包裹。叶为单叶、基生、螺旋状、封闭鞘状、针状、线状或披针形[很少为卵形],平行脉状。花序为顶生、有花葶伞形花序(scaposeumbel,源自浓缩的单歧聚伞花序,有时称为“假伞形花序”“pseudo-umbel”)),很少为穗状花序或单花,具有膜质和佛焰苞状苞片。花为两性花、辐射对称、有花梗(花梗有时顶端有节)、膜质苞片和下位花序。花被为双列、同披针形、钟状至管状、无托杯、3外3内、明显至合生花被片、有时有小冠。雄蕊为3+3[罕见3或2,其余的为退化雄蕊staminodes],轮生、外轮对萼、双列、unfusedorepitepalous;花丝通常扁平。花药versatile,纵向开裂,内向。雌蕊为合心皮,具有上位[罕见半下位]子房、3心皮和3室。花柱单生、顶生或雌蕊基生(gynobasic);柱头单生,三裂至头状,干至湿。胎座为中轴胎座;胚珠为弯生至倒生,每个心皮2-∞个。存在隔蜜腺。果实为室状蒴果。种子为黑色、植物黑素、卵形、椭圆形或近球形、胚乳,胚乳富含油脂和糊粉。该科成员含有蒜氨酸,蒜氨酸通过受伤酶促转化为烯丙基硫化物化合物,后者赋予其独特的洋葱气味和味道。
葱科植物分布于世界各地,主要分布在北半球、南美洲和南非。经济重要性包括重要的食用和调味植物,包括洋葱(Alliumcepa)、大蒜(A.sativum)、韭菜(A.ampeloprasum)、细香葱(A.schoenoprasum)和其他葱属植物。大蒜还具有已记录的药用价值。几个分类单元用作观赏栽培品种,例如Ipheion、Leucocoryne和Tulbaghiaspp。有关系统发育的信息,请参阅Fay和Chase(1996)、Rahn(1998a)的家族处理,以及Nguyen等人(2008)对葱属植物的系统发育研究。APGIV(2016)将葱科置于扩展的(和保守的)石蒜科内。
葱科的特点是通常为球根草本植物,具有基生的、通常狭窄的叶子、伞形花序和通常上位的子房。
P3+3A3+3[3,2]G(3),上位[很少半下位]。
石蒜科 Amaryllidaceae(s.s.)
—Amaryllis科(代表属Amaryllis,以美丽的牧羊女命名的拉丁名)。约60属/约800种(图7.35)。
图7.35天门冬目。石蒜科。A、B.水仙。A.花,显示细长的管状花冠。B.花,纵切面。注意下位子房。C.文殊兰属,显示下位子房ary。D.Eucharisgrandiflora。注意花下有苞片。E–G.君子兰。E.花,正面。F.子房纵切面。G.子房横切面。注意三个心皮和具有中轴胎座的子房。
石蒜科植物由陆生、很少水生或附生的多年生草本植物组成。茎为球茎,被膜状叶基覆盖,即“tunica”。叶为单叶,不分裂,螺旋状或二列状,有鞘或无鞘,无柄或有柄,平行脉。花序为顶生、有花葶伞形花序(源自浓缩的单歧聚伞花序,有时称为“假伞形花序”),很少为单生花,苞片存在,包裹花蕾。花为两性花,辐射对称或左右对称,有花梗或无柄,有苞片,子房上生至子房上生。花被为双列,同盖,三列,无冠或合冠,形成短至长的花托筒,有时有花被冠(例如水仙)。雄蕊通常为双列,3+3[3–18],离生或合生,有些(例如Hymenocallis)形成雄蕊冠。花药通常背着,纵向[很少开裂],开裂时向内。雌蕊为合心皮,具有下位子房、3个心皮和3[1]个子房室。胎座为中轴胎座或基生胎座;胚珠为倒生、双珠、单珠或无珠。果实为室生蒴果或罕见的浆果。种子带黑色素。
石蒜科植物分布于世界各地,尤其集中在南美洲和南非。经济价值主要在于其为无数栽培观赏植物,如孤挺花(颠茄百合)、文殊兰、雪花莲(雪花莲)、朱顶红(孤挺花)、雪莲(雪花)、石蒜(蜘蛛百合)和水仙(水仙花);土著民族将几种植物用于药用、调味、精神药物或其他用途。APGIV(2016)将葱科和百子莲科纳入扩展的石蒜科物种范围。参见Meerow和Snijman(1998),Meerow等人。(1999、2000、2006)、Meerow和Snijman(2006)以及Rønsted等人。(2012)用于系统发育研究。
石蒜科的独特之处在于它是多年生球根草本植物,具有伞形花序和下位子房。
P3+3或(3+3)A3+3或(3+3)[3–18]G(3),下位,存在被丝托。
阿福花科 Asphodelaceae(s.s.)
—Asphodel或Aloe科。(代表属Asphodelus,以古希腊名字命名。)19属/约。790-940种(图7.36)。
图7.36A.Aloemarlothii,肉质莲座丛,有刺的叶子。B.芦荟属,显示左右对称花,花被管状。C.火把花属,火把花属。D.芦荟属,切开的多汁叶。E、F.三角花蕈。E.花。F.子房横切面。G.长叶芦荟,花。H.布尔宾属,显示辐射对称花,花被无柄,雄蕊花丝有柔毛。I.细叶芦荟,叶基生莲座丛。J–L.库柏芦荟。J.花序,总状花序。K.花纵切面,显示同柄花被。L.子房纵切面特写,雄蕊上柄。
阿福花科包括草本植物和[罕见]粗茎(pachycaulous )乔木。根通常是多汁的,有些分类单元有根被velamen 。某些分类群的茎表现出异常的次生生长,例如芦荟。叶通常多汁,单叶,螺旋状至二列,不分裂,平行脉,有背腹至圆柱状,边缘全缘至齿状或有刺。花序为总状花序或圆锥花序。花为两性,辐射对称或左右对称,有花梗,有苞片或无苞片,下位。花被为双列,同披针形,3+3,无苞片或合苞片。雄蕊为3+3,不同。花药背着至基着,纵向和内开裂。雌蕊为合心皮,具有上位子房,3个心皮和3个子房室。胎座为中轴胎座;每个心皮有2-∞个胚珠。有Septal nectaries。果实为室状蒴果或(罕见)浆果。种子有假种皮。
阿福花科植物生长在温带和亚热带非洲,特别是南部非洲。经济重要性包括芦荟属(尤其是芦荟和A.ferox,芦荟素就是从芦荟中提取的),它们在药用(例如,作为泻药和烧伤治疗)以及皮肤、头发和保健产品中具有重要用途;许多科成员作为栽培观赏植物很重要,例如芦荟、阿福花、Gasteria、Haworthia、Kniphofia。有关一般处理,请参阅Smith和v.Wyk(1998),有关系统发育分析,请参阅Chase等人(2000b)和Devey等人(2006)。APGIV(2016)将黄花科和萱草科纳入了扩展的(和保存的)天花科物种。
天花科与相关分类群的区别在于,它们是草本植物或厚茎乔木,叶子通常多汁,花为三瓣花,子房上位,种子有假种皮。
P3+3或(3+3)A3+3G(3),上位。
鸢尾科 Iridaceea
-鸢尾科(鸢尾型,神话中的彩虹女神)。约66属/约2,120种(图7.37)。
图7.37天门冬目。鸢尾科。A.鸢尾属,显示等长和二列的单面叶。B.鸢尾属,显示三个外花被片、三个内花被片和花瓣状花柱(位置与三个心皮相对应)。C.鸢尾属,花瓣状花柱向后拉,显示与外花被片相对的雄蕊。D.番红花属。E.Chasmantheaethiopica,该科左右对称成员的一个例子。F.鸢尾属,下位子房横截面,显示中轴胎座。G,H.Sisyrinchiumbellum。G.整朵花。H.花朵特写,显示中央合生雄蕊。I.合生花药特写。J.Melasphaerularamosa。K.Pillansiatemplemannii。L.Moraeafugax。M.Tritoniopsis。
鸢尾科由多年生[很少一年生]草本植物或灌木组成,具有异常的次生生长,Geosiris中为无叶绿素和腐生植物。茎为根茎状、球茎状、球根状或木质块茎。叶为单面叶(叶平面与茎平行)或圆柱状、单叶、狭窄且通常为剑状、鞘状、通常等长、二列和平行脉[Geosiris中为鳞片状和无叶绿素]。花序为顶生穗状花序,单花,或由1至多个单聚伞花序(通常为节状)簇生的穗状花序或圆锥花序,通常由两个佛焰苞片包裹;地鸢尾属的花序位于地下。花为两性花,辐射对称或左右对称,有花梗或无花梗,有苞片,子房上位或很少子房下位(等花位)。花被为双列,同披针形,3+3,无花被或合花被(在鸢尾亚科中形成突出的筒状),有或无托杯。雄蕊3,与外花被片相对,离生或单花被;花药纵向向外或开裂时开裂。雌蕊为合心皮,子房下位(仅Isophysis为上位),3个心皮和子房室,花柱顶生,许多鸢尾亚科的花柱为花瓣状;胎座为中轴胎座(很少为周胎座);胚珠为倒生胚珠,双胚珠,每个心皮1-∞个。果实为室裂蒴果;种子为胚乳,种皮干燥或肉质。
鸢尾亚科最近被划分为7个亚科:Isophysidoideae,仅由一个物种组成,即Isophysistasmanica,这是鸢尾亚科中唯一的上位子房成员;Patersonioideae;Geosiridoideae,仅由马达加斯加的Geosirisaphylla组成,这是一种无叶绿素的腐生植物;Aristeoideae;Nivenioideae;Crocoideae;和鸢尾亚科。(参见Goldblatt等人,2008年。)该科成员遍布世界各地,在南部非洲尤其多样化。经济重要性包括广泛用作观赏栽培品种,例如作为切花,尤其是鸢尾、剑兰、小苍兰和番红花;番红花的花柱和柱头是香料藏红花的来源;一些物种的球茎被土著人食用。有关鸢尾科的形态学和系统发育研究,请参阅Goldblatt等人(1998年、2001年、2008年)、Reeves等人(2001年)和Goldblatt和Manning(2008年)。
鸢尾科与相关科的区别在于,鸢尾科通常是多年生草本植物,通常具有剑形、单叶、苞片状穗状花序或圆锥花序,或单列聚伞花序(rhipidia)簇状花,花有三枚雄蕊,与外花被片相对。
P3+3或(3+3)A3或(3)G(3),下位(等长花序中为上位)。
兰科 Orchidaceae
——兰科(类型Orchis,意为睾丸,来自块根的形状)。约800属/约28,000种(图7.38–7.40)
图7.38天门冬目。兰科。A.文心兰。B.香草兰,香草。C.兰瓣属。D、E。Stanhopeatigrina,花下垂。F.Caladeniafuscata。G.Calopogonsp.,非复瓣种。
图7.39兰科(下页)。A.Cattleyasp.,显示复瓣兰花的基本结构。请注意放大且色彩鲜艳的内侧、中部花被片,即“唇瓣”。B–F.蕙兰属。B.整朵花,显示突出的雌蕊柱。C.花纵切面。D.雌蕊柱顶端特写。请注意覆盖花药的盖。E.雌蕊柱顶端,盖被去除。F.花粉块特写,有两个花粉块。G.Ludisiasp.,下位子房横切面,显示顶胎座。H.Thelymitraantennifera,一种模仿昆虫的兰花。I,J.Epidendrumsp.I.雌蕊花的特写,与唇瓣贴生。J.花的纵切面。K,L.赤萼兰。K.整朵花。L.雌蕊花的特写。M,N.赤萼兰。M.假鳞茎,见于许多附生兰花。N.花,罕见地呈现非复式方向。O.石斛兰。P.杓兰,杓兰属。注意扩大、肿胀的唇瓣。Q.兜兰属。
图7.40天门冬目。兰科。A.主要兰花类群的分类图,来自Cameron等(2006),带有假定的、选定的衍生性状。B.兰科、栉兰科和所有其他兰花的花序图(下图),根据Dahlgren等(1985)绘制。C.复原前(左)和复原后(右)的花序图。
兰科由陆生或附生多年生[很少一年生]草本植物[很少藤本]组成。根通常是块茎状(陆生物种)或气生(附生物种),通常具有多层根被。陆生物种的茎为根茎状或球茎状,附生物种通常具有假鳞茎。叶为螺旋状、二列状或轮生状,通常具有鞘状、单叶和平行脉。花序为总状花序、圆锥花序、穗状花序或单花。花为两性花,很少单性花,左右对称,通常反覆,导致花部旋转180°(图7.42C),雌蕊上位。花被片重瓣,同盖花(尽管内轮和外轮经常有所区别),3+3,无冠苞或基部合冠苞,形状和颜色极其多变,有时有距或具有扩大的囊状花被片。内侧中间、前侧花被片(反覆时;实际上在发育早期为后侧)称为“唇瓣”,通常扩大、有雕刻图案或色彩鲜艳,常作为传粉者的着陆平台。大多数物种的雄蕊是单生的,来自祖先外轮的中间雄蕊,通常具有两个来自祖先内轮的侧雄蕊的退化雄蕊;在Apostasioideae或Cypripedioideae中,有两到三个可育雄蕊,当为两枚时,由祖先内轮的两个侧雄蕊衍生而来,当为三枚时,由这些雄蕊加上外轮的中间雄蕊衍生而来;雄蕊群与花柱和柱头融合形成雌蕊群(也称为柱状花或雌蕊群)。花药纵向或变态为开裂、双孢囊、二孢囊;除Apostasioideae和大多数Cypripedioideae外,所有花粉都凝集成1-12个(通常为2或4个)离散团块,每个称为“花粉块”(来自单个花药小孢子囊或小孢子囊的融合产物或细分);花粉块和粘性柄(来自花药或柱头)统称为“花粉筒”,是授粉过程中的运输单位,花药药隔经常变形为“盖”(花药帽),在授粉前覆盖花药。大多数科成员的花粉由四分体组成,但在不同群体中可能是团块或单子(见第12章孢粉学)。雌蕊为合心皮,具有下位子房、3个心皮和1-3个子房室。花柱单独顶生,是雌蕊柱的主要组成部分;单个扩大的裂片称为“喙”,被解释为柱头的一部分,位于柱头区域上方;喙通常附着于花粉柄,花粉柄的尖端从喙的表面获得一种粘性物质(这种粘性区域称为“粘胶层”)。胎座为顶生或轴生;胚珠为倒生,通常为双珠,每个心皮上有很多胚珠(有时约一百万个)。通常存在蜜腺,位置和类型各不相同。果实为室状蒴果或很少是浆果。种子通常有膜翅,可能有助于风传播,无胚乳,胚乳在发育早期不育。授粉由各种昆虫(通常一种与一种兰花有特定关系的昆虫)、鸟类、蝙蝠或青蛙进行。花粉粒在花粉块内一起转移显然是为了确保大量胚珠中的许多胚珠受精。一些物种对授粉有显著的适应性。其中最引人注目的是几种具有视觉和化学模仿能力的物种,它们会欺骗雄性昆虫,让雄性昆虫将花朵视为潜在的配偶。桶兰科植物Coryanthes具有袋状唇瓣,唇瓣中充满由雌蕊柱分泌的液体;蜜蜂掉入这种液体中,穿过隧道,迫使花粉块沉积在它身上。
兰科最近被划分为五个亚科:Apostasioideae(2-3个雄蕊,中轴胎座,无花粉块)、Vanilloideae(1个雄蕊,顶生胎座)、Cypripedioideae(2个雄蕊,顶生胎座,无花粉块)以及Orchidoideae和Epidendroideae(1个雄蕊,顶生胎座,花粉块),后者由Cameron等人指定。(2004年、2006年)将其归类为并系“低等树状花”和单系高等树状花(图7.39A、B)。Cameron等人(2006年)假设香草亚科的单个雄蕊独立于兰科-树状花亚科的雄蕊进化(图7.39A、B)。该科成员分布于世界各地。经济重要性主要在于作为栽培观赏植物,其中包括一些在园艺贸易中具有相当高价值的兰花。香草兰(图7.40B)的发酵胶囊是香草食品调味料的来源。AngraecumsesquipedaleThouars(马达加斯加)以其长距(长达45厘米)而闻名;这种兰花由一种长有这种距长度的喙的飞蛾授粉,这是查尔斯·达尔文在发现飞蛾之前就预测到的事实(最近观察到它确实是传粉者)。有关兰花的系统发育和生物地理学研究,请参阅Cameron等人(1999年)、Cameron和Chase(2000年)、Cameron(2004年、2006年)、Górniak等人(2010年)和Givnish等人(2015年、2016b年)。
兰科植物的特点是,它们由菌根组成,大多是多年生的陆生或附生草本植物,有三瓣花,通常为复瓣花,唇瓣艳丽,雄蕊和雌蕊贴生(称为柱状花、雌蕊柱或绞股蓝),花粉粒通常融合成1到数个团块(花粉块),带有尖端粘稠的花梗,花粉块和花梗称为花粉筒,花粉筒是授粉过程中花粉散播的单位。
P(3+3)A1-3,当1为花粉筒G(3),下位,带有绞股蓝。
无味韭科 Themidaceae
-Brodiaea科(Themis型[=Triteleia])[天门冬科s.l.]。约12属/约62种(图7.41)。
图7.41天门冬目。芦笋科。A.头状芦笋,显示基生叶、花葶和单伞形花序。B.大红花,显示带花葶的伞形花序的特写。C.秀丽小花,花朵特写,显示双列同形披针形花被、三个中央可育雄蕊和三个退化雄蕊。D.头状芦笋,球茎纵切面。E、F.Brodiaeaorcuttii。E.花朵纵切面特写,显示三个可育雄蕊和上位子房。F.子房横切面,显示中轴胎座。
芦笋科由多年生草本植物组成。茎为球茎,通常具有由先前叶基部覆盖的膜状至纤维状覆盖物,称为“外膜”。叶为单叶,封闭鞘状,扁平,圆柱状或管状,针状,线状或披针形。花序由顶生的带萼伞形花序组成。花为两性花,辐射对称,下位花序。花被为双列同披针形,花被片3+3,下部合生或离生。雄蕊6(3+3)或3(3个外轮雄蕊+3个可育雄蕊,或3个可育雄蕊在内轮位置),轮生,双茎或对生,通常离生。雌蕊为合心皮;子房上位,有3个心皮、3个室和1个顶生花柱。胎座为中轴胎座,每个心皮有2到多个胚珠。果实为室状蒴果。种子呈卵形、椭圆形或近球形,胚乳状,富含油脂和糊粉。没有洋葱味(葱属)气味。
野百合科植物分布于北美,从加拿大西南部到中美洲。除了少数用于栽培外,没有其他经济用途。有关野百合科“复活”的资料请参见Fay和Chase(1996),有关该科的详细信息请参见Rahn(1998b),有关系统发育分析的资料请参见Pires等人(2001)和Pires和Sytsma(2002)。APGIV(2016)将野百合科置于扩展的天门冬科中。
野百合科的独特之处在于它们是多年生的球茎草本植物,没有洋葱味,并且具有伞形花序。
P3+3A3+3,3+3雄蕊,或0+3G(3),上位。
鸭跖草类植物
鸭跖草类植物是单子叶植物的单系群,形态学和分子数据证实了这一点(图7.42)。鸭跖草类植物的特征是明显的化学衍性,即存在一类有机酸(包括香豆酸、二阿魏酸和阿魏酸),这些有机酸浸渍细胞壁。这些酸可通过显微镜识别,因为它们具有紫外荧光(图7.43)。鸭跖草科的目和科(APGIV,2016之后)列于表7.3中。
图7.42鸭跖草科单子叶植物的主要分支,修改自APG IV(2016)和Givnish等人。(2018),其中显示了选定的衍生性状。
图7.43 绒血草(Lachnanthes caroliniana)(血草科)的叶片横截面,显示非木质化细胞壁的紫外荧光(中间)。这种荧光表明存在某些有机酸,这些有机酸是鸭跖草科单子叶植物的衍生性状。
鸭跖草科包括许多具有经济价值的植物,包括棕榈(棕榈科)、姜和香蕉(姜目)和禾本植物(禾本科)。禾本科可能是最重要的植物科,因为禾本科包括谷物作物。从图7.42可以看出,单科的Dasypogonales和Arecacales与其他鸭跖草科单子叶植物形成了一个姐妹演化支。参见Graham等人(2006年)、Chase等人(2006年)和Givnish等人。(2018)最近的分析。
鼓槌草目 DASYPOGONALES
此目包含单个科,鼓槌草科 Dasypogonaceae。其位置在过去的分析中,但Givnish等人(2018)将其牢牢地定位为槟榔目姐妹。APGIV(2016)将其视为槟榔目的一部分。大叶榕科由四个属组成——Baxteria、Calectasia、Dasypogon和Kingia——原产于澳大利亚南部和西南部(图7.44)。
图7.44 鸭跖草目,鼓槌草目,鼓槌草科。Dasypogon bromeliaefolius*,原产于澳大利亚西南部。
*注:此处疑指鼓槌草(D. bromeliifolius)。
棕榈目 Arecales
此目包含单个科(棕榈科 Areceae)。有关棕榈科的信息和系统发育分析,请参阅Dransfield和Uhl(1998)、Asmussen等人(2000、2006)、Hahn(2002)和Lewis和Doyle(2001)。
棕榈科(Areceae/Palmae)
——棕榈科(槟榔属,以槟榔的葡萄牙语名称命名)。约190属/约2,600种(图7.45、7.46)。
图7.45槟榔科。棕榈科。A.Archontophoenixcunninghamiana,王者棕榈,单根不分枝的树干,冠状“冠”由羽状复叶组成,侧花序位于冠轴下方(叶下)。B.Phoenixdactylifera,枣椰子,冠轴内有数个花序(叶间)。C.Syagrusromanzoffiana,皇后棕榈,有羽状叶。D.Washingtoniarobusta,有掌状裂叶。E.Licualapeltata,有掌状裂叶。F.Livistonadrudei叶片特写,显示叶柄与叶片交界处的舌状体。G.Jubaeachilensis叶片特写,显示羽状叶的褶皱姿势。H.重瓣(Syagrusromanzoffiana)和重瓣(Phoenixdactylifera)叶片姿势。小叶叶片的近轴面在顶部。
图7.46槟榔科。棕榈科。A.Syagrusromanzoffiana,皇后棕榈,花序,有佛焰苞。B.Chamaeropshumilis,地中海棕榈。花朵特写,显示三瓣花被和雄蕊。C、D.Rhopalostylissapida。C.雌花特写,具有减小的鳞片状花被和上部3心皮子房。D.形成冠轴的鞘叶基特写;注意侧生、叶柄下花序。E.Syagrusromanzoffiana,果序,有佛焰苞。F.Phoenixdactylifera,枣椰子,核果。G、H.Syagrusromanzoffiana,核果。G.整个果实。H.核果纵切面,显示果皮层(硬内果皮和肉质中果皮)。I–K.Calamussp.(藤棕榈)。I.整株植物,显示羽状叶。J.叶基特写;注意叶鞘和长节间。K.果实(核果)特写,显示藤棕榈典型的反鳞片。L.Zombiaantillarum,一种有许多刺的棕榈树。
棕榈科由多年生乔木、大型根状茎草本植物或藤本植物组成。植物性别(单到杂性等——译者注)多变,没有次生生长。根是菌根共生的,没有根毛。茎通常为树状,由单个不分枝的主干[Hyphaene中为二歧分枝]或丛生簇状直立茎、粗壮的二歧分枝根茎(Nypa)或具有长节间的细长藤本植物(藤棕榈)组成。叶通常相当大,通常顶生(acrocaulis),螺旋状[很少二列或三列],具有鞘基部和在鞘尖和叶片之间细长粗壮的叶柄(有时称为“假叶柄”)。在树状分类群中,相邻叶的鞘基部可能相互重叠,在树干顶端形成独特的“冠轴”。叶为单叶、羽状叶、二回羽状叶、中掌叶或掌状叶;如果是单叶,则叶片通常是羽状或掌状分裂,有时是双裂的,有些分类单元中存在小叶刺。叶片通常是舌状的(在叶片和叶柄的内交界处有一个附属物,即叶舌);在具有掌状叶的分类单元中,在叶柄和叶片的交界处可能存在另一个称为叶柄的独特突起。叶片的特征是褶皱(打褶),小叶或叶片分裂的横截面要么是单重的(V形,折叠点在下方,或背轴),要么是重瓣的(Λ形,折叠点在上方,或近轴)。脉序是羽状或掌状平行的。花序通常是腋生的苞片状圆锥花序或单花或聚伞花序的穗状花序,花序在冠轴的叶片下方(叶下)或中间(叶间)或上方(叶上)生长。花序梗通常被较大的前叶和1-∞根佛焰苞所包裹。花为单性或两性、辐射对称、无柄、下位花序。花被通常为双列同披针形,3+3[0、2+2或∞],无花梗。雄蕊3+3[3或∞],离生或合生,有些属上位,有些属有雄蕊。花药纵向开裂,很少开裂。雌蕊为合心皮或离心皮,具有上位子房,通常有3[1、2、4-∞]个心皮和3或1[∞]个室。如果有花柱,则离生或合生;柱头无柄或位于花柱顶端。胎座形成可变;胚珠类型多样,有双珠被,每室1个胚珠。9月一些分类群有蜜腺。果实肉质或纤维状,通常是核果[很少开裂或蒴果],有些有外鳞片(Calamoideae)、毛、刺或其他突起。每个果实通常有1[−10]颗种子,具有富含油或半纤维素、有时反刍的胚乳;没有淀粉。
棕榈科主要分布在温暖的热带地区,它们出现的地方往往具有重要的生态意义。该科最近被分为五个亚科:棕榈科、Calamoideae、Ceroxyloideae、Coryphoideae和Nypoideae(Asmussen等人,2006年)。藤本Calamoideae(Calamus及其亲属)是该科其他成员的姐妹;根茎Nypoideae(仅Nypafruticans)是其余成员的姐妹;而Coryphoideae是Ceroxyloideae和Arecoideae的姊妹科。褶叶可能是整个科的衍生性状,核果也是如此。(Cyclanthaceae科和一些其他零星的单子叶植物分类群也有褶叶,但这些分类群被认为是独立进化的。)棕榈树具有重要的经济价值,包括用作果实(例如,椰子树、椰子、海枣树)、家具/藤条(藤棕榈)、纤维(例如,椰子中果皮的“椰壳纤维”)、油(例如,油棕)、淀粉(例如,Metroxylonspp.、西米棕榈)、蜡(例如,Coperniciacerifera、蜡棕榈),以及许多在本土用作木材或建筑用途的物种;在印度,槟榔的果实(与蒺藜叶和酸橙一起)被咀嚼作为兴奋剂。有关更多系统发育研究,请参阅Barrett等人(2015年)和Faurby等人(2016年)。
槟榔科植物的独特之处在于具有根茎状、蔓生或通常为树状的茎,具有大而鞘状的褶叶,肉质的、通常是核果的果实和缺乏淀粉的种子。褶叶姿势和核果可能是该科的衍生性状。
P3+3[0,2+2,∞]A3+3或(3+3)[3,∞;雌性fls中为0。G3或(3)[1,2,4–∞;雄性fls中为0],优越。
鸭跖草目、姜目和禾本目
鸭跖草目和槟榔目以外的单子叶植物分类单元分为姜目、鸭跖草目和禾本科三个目。所有这些目都有含有富含淀粉的胚乳的种子,这显然是这三个目之间的同源性(图7.42)。相比之下,棕榈的种子富含油脂和半纤维素,缺乏淀粉。
根据最近的系统发育分析,鸭跖草目和姜目是姊妹分类单元(参见APGIV,2016年;Givnish等人,2018年)。将它们联合起来的一个可能的同源性是存在芳基苯并酮化合物(图7.42),这些化合物在血草科中很常见,也在一些雨久花科和姜目中发现。
鸭跖草目 Commelinales
鸭跖草目(APGIV(2016))由五个科组成(表7.3),其中三个在此描述。图7.42描绘了科间关系(根据Givnish等人,2018年)和推定的衍生性状。汉根科现已放在此处。鸭跖草目在形态上定义不明确,尽管花单宁细胞可能构成衍生性状(图7.42)。血草科和Philydraceae科有单面叶,这可能是衍生性状,但这需要将水生雨久花科反转为双面叶(图7.42)。血草科和雨久花科可能通过非覆柱状花粉壁结构的衍生性状联合起来(图7.42)。参见Givnish等人。(1999年、2018年)、Davis等人(2004年)和Saarela等人(2008年)对该目进行了系统发育分析。
鸭跖草科 Commelinaceae
——紫露草科(鸭跖草类型,推测以两位荷兰植物学家JanCommelin(1629–1692)和他的侄子CasparCommelin(1667–1731)命名)。约40属/约700种(图7.47)。
图7.47鸭跖草目。鸭跖草科。A–C.鸭跖草属。A.花序顶端,显示闭合的叶鞘和佛焰苞片。B.花,正面。注意雄蕊和可育雄蕊的二态性。C.三细胞微毛,鸭跖草科的推定衍生征。D.Dichorisandrareginae。E.Cyanotissomaliensis。F–H.紫露草。F.T.hirsuta。G.T.virginiana。整朵花。H.Tradescantiasp.雄蕊特写,显示有柔毛的细丝。
鸭跖草科主要由多年生草本植物组成。茎通常有膨胀的节。叶呈螺旋状,鞘状(鞘闭合),单叶,不分裂,叶片的每一半在发育早期向中脉卷起。花序为聚伞花序,很少为总状花序或单花,花通常刺穿下伏苞片。花通常是双性花,辐射对称或左右对称,下位。花被是双列的,通常是双生的。萼片由3个不同的或基部融合的萼片或裂片组成。花冠包含3个相等或不等的(前花瓣较小),离生或基部合生[有时有爪]花瓣或裂片,为短命的典型特征。雄蕊通常3+3,有时3个能育雄蕊和3个退化雄蕊[很少1个能育雄蕊],雄蕊外生,花丝常有柔毛,能育雄蕊有时两型。花药基着,灵活,纵裂[很少顶端和基部开裂],药隔通常延长;突出的花药节(不育花药)存在于退化雄蕊上。雌蕊为合心皮,具有上位子房,3个心皮(中间心皮在前),仅顶端有3或1个室或1-2个室(其余室不发育或缺失)。胎座为中轴胎座;胚珠为直生至倒生,双珠被,数量为1-∞。果实为室裂蒴果,很少为不裂蒴果或浆果。种子很少具翅或假种皮,具有淀粉质胚乳。植物表面通常具有3细胞腺状“微毛”,至少对于该科的大部分植物而言,这是一种推定的衍生性状(图7.49C),组织通常具有含针晶的粘液细胞。
鸭跖草科成员分布于全球大多数热带至亚温带地区。经济重要性包括观赏品种,如Rhoeo、Tradescantia和Zebrina,以及一些当地药用和食用品种。有关处理和系统发育分析,请参阅Faden(1998)、Evans等人(2003)和Pellegrini(2017a)。
鸭跖草科的独特之处在于,它们大多是多年生草本植物,叶鞘闭合,花为三瓣下位花,花冠短命,有些有雄蕊,大多数种类有特征性的三细胞腺状微毛,后者可能是该科的衍生性状(图7.44)。
K3或(3)C3或(3)A3或3+3雄蕊或1G(3),上位
血草科 Haemodoraceae
-血草科(类型Haemodorum,来自希腊语haimo,即血液,指该科和其他科成员的根和根茎中的红色色素沉着)。13(−16)属/约115种(图7.48、7.49)。
图7.48鸭跖草科。血草科。A.Haemodorumlaxum,显示球茎状根茎,有红色色素沉着。B.Haemodorumspicatum,已开放的花。C.Lachnanthescaroliniana。D.Dilatrisviscosa,显示三个二态雄蕊。E.Dilatriscorymbosa,花的纵切面。F.Wachendorfiathyrsiflora,显示左右对称、对生柱花。G.Xiphidiumcaeruleum,显示单面剑状叶。H.Xiphidiumcaeruleum,辐射对称花,有三个雄蕊和上位子房。I.Tribonanthesuniflora,有下位子房。J,K.Conostylisjuncea。J.整株植物。K.花朵特写,显示六个雄蕊。L.Phlebocaryaciliata,有辐射对称花。M,N.Anigozanthosmanglesii。M.花序,单位为单歧聚伞花序。N.左右对称花,有六个雄蕊和下位子房。
图7.49鸭跖草目。血花科。花粉多样性。A.椭圆形和单沟,Schiekiaorinocensis。B.三角形和三孔,Conostylisaurea。C.梭形和二孔,Macropidiafuliginosa。D.球形和少孔,Tribonanthesaustralis。孔=“a”。
血花科由多年生草本植物组成。茎为根茎状、匍匐茎状或球茎状。叶为单叶,单面,多为基生,二列,鞘状,常等长,不分裂,狭窄,扁平或圆柱形,平行脉。花序为顶生聚伞花序或伞房花序,由单个或2-3个分枝的单歧聚伞花序组成,为简单总状花序,或很少退化为单花。花为两性花,辐射对称或左右对称,有花梗,有苞片,下位花,上位花或上位花,无毛至密被绒毛,毛逐渐变细,披针状腺状或分枝,通常颜色鲜艳;有些分类群(例如Wachendorfia)的花托向近端延伸。花被为无冠被或合冠被,双列,覆瓦状,同披针形,有3个外被片和3个内被片(左右对称花中中间的外被片在后部),或合冠被和单列被片,有6个镊合状被片裂片;花被片颜色为红色、橙红色、橙黄色、黄色至绿色、白色或黑色,有或无托杯。雄蕊为6、3或1,轮生,在有6个雄蕊的分类群中为双花柱或对生花被片,在有3或1个雄蕊的分类群中为对生花被片,不融合或上生花被片,有些分类群有退化雄蕊。花药基着,纵向开裂,内向,四孢子囊,二生囊,在三花被中,囊和药隔有附属物。花粉在释放时为单沟或2-多孔和双核。雌蕊为合心皮,具有下位或上位子房、3个心皮(中位心皮位于后部)和3个(很少在子房顶端有1个)子房室。花柱和柱头是单生的,后者通常有3裂。胎座为中轴胎座;胚珠为倒生胚珠,双珠被,每个心皮有1、2、5-7或∞个。大多数分类单元都有Septal nectaries。果实为蒴果或很少分果。种子呈球形、椭圆形和脊状,或扁平且边缘有翅,具有淀粉质胚乳。在所有被研究的科成员中都发现了独特的芳基苯并酮化学物质,包括一些分类群的根和根茎中的红色色素沉着(因此得名“血草”)。
血草科包含两个单系群:血草亚科[Haemodorae],具有不分枝的、长毛或锥形毛、3(1)个雄蕊和单沟花粉,以及Conostylidoideae[Conostylideae],具有分枝至树枝状毛、6个雄蕊和多孔花粉。该科成员生长在季节性潮湿的栖息地,分布在西南地区。以及东澳大利亚、新几内亚、南非南部、南美洲、中美洲和墨西哥南部、古巴,或东至东南北美洲。经济重要性包括观赏品种,尤其是袋鼠爪属(Anigozanthosspp.),以及当地人用作食物和欣快剂的历史用途。有关该科的最新研究,请参阅Simpson(1990、1998)和Hopper等人(1999、2009)。
血草科的独特之处在于它是多年生草本植物,含有芳基苯并酮化合物(使几乎所有Haemodoroideae的茎和根呈现红色)、单面叶和可变花。
P3+3或(3+3)或(6)A1,3,6G(3),下位或上位,有或无托杯。
雨久花科 Pontederiaceae
——Pickerel-Weed科(Pontederia类型,以1688-1757年帕多瓦前植物学教授BuilloPontedera命名)。2属/约33种(图7.50、7.51)。
图7.50鸭跖草科。A.Pontederiadiversifolia[Eichorniadiversifolia],子房横切面,显示中轴胎座。B.Heterantherareniformis,子房横切面,有顶胎座。C.Pontederiacordata,子房纵切面,显示顶端胎座D.Pontederiacordata的花粉,显示双沟孔。
图7.51鸭跖草科。A–F。凤眼莲[Eichhorniacrassipes]。A.习性,显示大量漂浮的克隆植物堵塞了湖泊。B.带花序的植物。C.叶片特写,叶柄肿胀。D.花序。E.左右对称花的特写,显示中后内花被片带有花蜜引导。注意二态雄蕊:三根长雄蕊和三根短雄蕊。F.花朵特写,显示三根长雄蕊和花柱(上图)。G–I.凤眼莲。G.整株植物,开花中。H.花序。I.花朵特写,显示左右对称花被片带有花蜜引导。J,K.肾形异花。J.整株植物,带花序。K.管状辐射对称花朵特写。
凤仙花科由多年生或极少数一年生、挺水或浮水的水生草本植物组成。茎为根茎或匍匐茎。叶为双面、舌状、多为基生、二列或螺旋状、基部具鞘且具叶柄(凤仙花[Eichhorniacrassipes]的叶柄膨大)、单叶、不分裂、窄至宽、扁平、平行弯曲收敛脉(某些Heterantheras.l.的叶脉为丝状)。花序为顶生或腋生总状花序、穗状花序、聚伞花序或单花,有佛焰苞状苞片。花为两性花、左右对称或辐射对称、下位、无毛或在外花被、花丝或花柱上有散布的毛状腺毛。花被为双列同披针形,外层有3[4]片覆瓦状花被,内层有3[4]片覆瓦状花被,左右对称花中内层花被位于后方;花被基部合生,花被颜色为蓝色、淡紫色、白色或黄色,左右对称花中内层花被上有蜜导,有托杯。雄蕊为6枚(3+3枚)或3枚(+雄蕊)或1枚(+2枚),轮生,有些分类单元中雄蕊长度不同(常与三柱花有关),双柱花(在有6枚雄蕊的分类单元中)或对瓣(在有3枚或1枚雄蕊的分类单元中),上柱花被,有些分类单元中花丝有附属物。花药基着、内向、纵向或(在Pontederiasubg.Monochoria中)开裂时裂开,四孢子囊和二生囊。花粉在释放时有二(三)个沟和三核。雌蕊为合心皮,具有上位子房、3个心皮(Pontederia中2个心皮退化且不育)和1至3个子房室。有些分类群的花柱为异形或对生花柱;柱头单生,通常3裂。胎座为顶端胎座、中轴胎座、周胎座或中轴胎座在下而周胎座在上;胚珠为倒生、双胚层,每个心皮1-∞个。Septal nectaries存在或不存在。果实为室裂蒴或坚果/胞果(例如Pontederia)。种子有纵向棱纹,胚乳富含淀粉。
雨久花科成员分布于非洲、亚洲和美洲的热带至北温带地区。经济重要性包括严重杂草的物种(尤其是凤眼兰[Eichhorniacrassipes]、堵塞水道的水葫芦)、一些具有可食用部分的物种和栽培的观赏植物(例如Heteranthera和Pontederia)。有关处理和系统发育分析,请参阅Barrett和Graham(1997)、Cook(1998)、Graham等人(1998)以及Pellegrini(2017b)和Pellegrini等人(2018)。最后两项研究提出将以前的七个属合并为两个属,即Heteranthera和Pontederia。
雨久花科的独特之处在于它是一种浮游水生草本植物,具有简单的、鞘状的、双面的叶子、辐射对称或左右对称的花和双(三)沟状花粉。双面叶和沟状花粉可能是该科的衍生性状(图7.42)。
P(3+3)或(4+4)A3+3或3+雄蕊或1+2雄蕊G(3),上位,有托杯。
姜目 Zingiberales
姜目,通常称为姜和香蕉,是一个明确的单系群,由8个科组成(表7.3)。姜属有几种衍生性状。一个明显的衍生性状是叶片具有半平行脉(图7.52A、7.55A)。此外,几乎所有姜目成员都有超卷的卷叶(未成熟叶片或叶片部分的姿势;见第9章),叶片的两个相对的半部(左半部和右半部)沿纵轴卷起,其中一半完全卷在另一半内(图7.52A、B)。该目所有成员的叶和茎均有隔膜气室(图7.52C)并具有硅质细胞(尽管后者并非仅对该目而言是无性征的)。最后,所有姜目都有下位子房(图7.58D;另见图7.53A)。
图7.52姜目无性征。A–B.超卷叶。A.鹤望兰(天堂鸟)幼叶,显示右半部分仍部分卷曲。B.香蕉(香蕉)未成熟叶片横截面,显示左右叶片卷曲。C.隔膜气室,可见于香蕉叶柄纵切面。
图7.53A.姜目分支图(Kress等人,2001年绘制),带有选定的衍生性状,其中“*”处为Kirchoff(2003年绘制)。请注意,姜属单系,但香蕉属形成一个等级,芭蕉科是该目中所有其他科的姐妹。B.系统发育图,根据Sass等人(2016年)重新绘制,显示了另一种关系,其中芭蕉科仍然是该目其他科的姐妹,但“香蕉”属的三个科形成一个进化枝,后者是姜进化枝的姐妹。C.系统发育图,根据Givnish等人(2018年绘制),显示了另一种关系,其中香蕉属是一个进化枝。然而,在“B”和“C”中,请注意一些香蕉属谱系的短分支。
姜目中的四个终端科组成一个单系群落,通常称为“姜组”,它们的系统发育相互关系已被广泛接受(图7.53A-C)。其他四个科被称为“香蕉”,它们之间的关系在不同的分析中有所不同。图7.53A/7.54(Kress等人,2001年)和7.53B(Sass等人,2016年)中的系统发育图描绘了不同的并系香蕉组,但图7.53C(Givnish等人,2018年)中的系统发育图显示了一个单系香蕉组。有关该目的系统发育分析,请参阅这些研究和Johansen(2005)。
图7.54姜目分支图,Kress等人(2001年)之后。请注意香蕉组中的关系与Sass等人(2016年)或Givnish等人(2018年)的关系不同。(见图7.53。)艺术作品由IdaLopez创作,经W.J.Kress许可。
这里描述了姜目八个科中的四个。未处理的科包括赫萝科(图7.55A-C)、竹芋科(图7.55D-F)和巨花科(图7.55G-I)。以下科的描述大致按系统发育顺序排列。
图7.55姜目,其他三个科的样本,未描述。A-C.赫萝科、赫萝属,均有艳丽的苞片。A、B.有直立花序的分类单元。C.有下垂花序的分类单元。D-F.竹芋科。D、E。Calathealouisae。F.Thaliageniculata。G–I.香蕉科,Costusspp。G.叶螺旋状,一叶状(沿一排生长)。H.花序。I.花。
芭蕉科 Musaceae
-香蕉科(类型Musa,以公元前63-14年皇帝奥古斯都的御医安东尼娅·芭蕉命名)。2-3属(Ensete、Musa、Musella[Ensete])/约40种(图7.56)。
图7.56姜目。芭蕉科。A.红芭蕉,叶片呈羽状平行脉,顶生花序(鲜红色花朵和苞片)。B–F.尖蕉,栽培香蕉。B.幼花序,雌花近端聚伞花序(“香蕉手”),由大苞片包裹。C.雌花聚伞花序。D.花序,通过假茎生长,有近端雌花(结果时)和远端雄花(下图)。E.雄花特写。F.花序图(结合雄花和雌花);*=缺失雄蕊。
芭蕉科由雌雄同株多年生草本植物组成。茎是地下的、合轴的、根茎状的球茎类、半球茎类。叶片大,基生,螺旋状,具鞘(长而具鞘的叶基重叠,形成假茎),芭蕉有叶柄(有时称为“假叶柄”),而红球芭蕉无叶柄,单叶(通常在垂直于中脉的几个地方撕裂),羽状平行脉。花序(从球茎的顶端分生组织中产生,生长在卷曲的叶鞘内)为顶生聚伞花序,相当于螺旋排列、束状、单歧聚伞花序(通常称为“香蕉手”)的总状花序,苞片大,革质,每个苞片包围一个束状聚伞花序单元,雌性聚伞花序近端,雄性聚伞花序远端。花无苞片,单性,左右对称,雌雄同体。花被为双列同披针形,3+3,合花被(内侧近轴的花被通常不同)。雄蕊为外生雄蕊,5或6,缺失的雄蕊或雄蕊与内侧近轴的花被对面;花药纵向开裂,二鞘。雌蕊为合心皮,具有下位子房、3个心皮(中间心皮前部)和3个子房;花柱为顶生;胎座为中轴;胚珠为倒生胚珠,双囊,每个心皮有∞个。Septal nectaries存在,位于子房上方。果实为浆果;种子为胚乳,具有不成熟的假种皮。在野外由蝙蝠或鸟类授粉。
该科成员分布于旧大陆,包括热带非洲和东南亚至澳大利亚北部。经济重要性包括使用芭蕉属植物的果实作为食物来源(尤其是三倍体小果芭蕉和三倍体杂交种芭蕉×天堂芭蕉);香蕉(马尼拉麻蕉、麻蕉)和芭蕉可用作麻绳、纺织品和建筑材料的纤维来源。有关芭蕉科的最新研究,请参阅Andersson(1998a)和Liu等人(2010)。
芭蕉科与姜目相关科的区别在于,其叶片呈螺旋状排列,且为雌雄同株植物。
P(3+3)A5–6G(3),下位。
鹤望兰科 Heliconiaceae
-天堂鸟科(鹤望兰型,以乔治三世国王的妻子梅克伦堡-斯特雷利茨的夏洛特命名)。3属(Phenakospermum、Ravenala、鹤望兰)/7种(图7.57A、7.58)。
图7.57花卉图。A.鹤望兰科。B.姜科。*=缺失雄蕊。
图7.58姜目。鹤望兰科。A–E.鹤望兰,天堂鸟。A.整株植物,显示(基生)叶(从根茎长出)和侧生直立花序。B.花序特写。请注意大而下垂的佛焰苞和两朵可见的花。C.花序横截面,显示佛焰苞和单苞片(横截面可见子房),每朵花由一个苞片下垂。D.花卉特写,显示内外花被片和下位子房。E.内前花被片向后拉,露出包裹的五枚雄蕊和中央花柱/柱头。F–H.鹤望兰,巨型天堂鸟。F.整株植物。注意二列、鞘状、茎生叶。G.花序。H.室裂蒴果。注意基部覆盖有(橙色)假种皮的黑色种子。
鹤望兰科由多年生草本植物或乔木组成。地下茎为根茎(至少部分为二歧分枝),地上茎为平卧草本或乔木状木质结构。叶为二列、鞘状、有叶柄、单叶和羽状平行脉(脉边缘融合)。花序为顶生或腋生聚伞花序,由1至多个单歧聚伞花序组成,每个聚伞花序由一个大的苞片包裹。花为两性花,左右对称,有苞片,雌蕊上位。花被为双列同花被片,3+3,合被,中间内花被片小于侧面内花被片,有时合被。雄蕊5或6;花药基着,纵向开裂,两鞘。雌蕊为合心皮,具有下位子房、3个心皮(中间心皮在前)和3个子房室;花柱顶生,丝状;胎座为中轴;胚珠倒生,双被,每个心皮有∞个。有隔蜜腺。果实为室状蒴果;种子为假种皮,具有富含淀粉的胚乳和不含淀粉的外胚乳。由昆虫或鸟类授粉。
该科成员分布于热带南美洲、南非和马达加斯加。经济重要性包括一些用作观赏栽培品种的物种,例如鹤望兰(天堂鸟)和S.nicolai(树天堂鸟)。有关鹤望兰科的处理和分析,请参阅Andersson(1998b)和Cron等人(2012)。
鹤望兰科与姜目相关科的区别在于,其根茎状、平卧或直立、树状茎,叶二列,花有5-6个雄蕊。
P(3+3)A5或6G(3),下位。
姜科 Zingiberaceae
——姜科(姜属,来自前希腊语名称,可能来自印度)。约56属/约1,100-1,600种(图res7.57B,7.59)。
图7.59姜目。姜科。A–C.姜属植物。A.整株植物,直立的地上茎,带花序。B.花朵特写,显示花被和花瓣状雄蕊,形成前唇瓣。C.花朵特写。注意单个雄蕊花药位于花柱后部并部分包裹花柱。D–F.姜花属植物。D.整株植物。注意二列叶。E.花序,显示单个花雄蕊。F.花朵特写(已移除),显示下位子房、外花被和内花被以及艳丽的花瓣状雄蕊。
姜科由多年生草本植物组成。茎为根茎和合轴。叶二列,单叶,具鞘(部分叶鞘形成假茎),具叶柄,通常舌状,羽状平行脉,姜属植物有叶枕。花序为苞片状穗状花序、总状花序、聚伞花序或单花。花为两性花,左右对称,具苞片,雌蕊上位。花被为双列同披针形,3+3,合生,每轮3裂。雄蕊1枚可育(中后位);花药纵向或开裂,二生鞘。雄蕊4枚,花瓣状,内轮两枚合生,形成前唇,外轮两枚在花筒上方明显或与唇瓣融合(外轮第三枚缺失)。雌蕊为合心皮,具有下位子房、3个心皮(中心皮前部)和1或3个子房室;花柱顶生,位于花丝沟内和花药囊之间;胎座为中轴胎座或周胎座;胚珠为倒生胚珠、双囊胚珠和每个心皮有∞个。隔蜜腺缺失,由两个上位蜜腺代替。果实为干燥或肉质的室裂或不开裂蒴果;种子有假种皮,具有富含淀粉的胚乳和外胚乳。植物由昆虫授粉。
姜科是一个大科,分为(sensuKress2002)四个亚科:Siphonochiloideae;Tamijioideae;Alpinioideae(包括Riedelieae族和Alpinieae族)的特点是侧生雄蕊较小或缺失,从不呈花瓣状;Zingiberoideae(包括Zingibereae族和Globbeae族)的特点是二列叶平面与根茎平行。该科成员分布在南亚和东南亚的热带地区,尤其是印度-马来西亚。经济重要性包括重要香料植物的来源,例如姜黄属植物,包括Cdomestica(姜黄)、Elettariacardamomum(小豆蔻)和姜属植物,包括Zofficinale(生姜);一些物种作为栽培观赏植物种植,例如Alpinia和Hedychium。有关姜科的最新研究,请参阅Larsen等人(1998年)、Kress等人(2002年)和Kress和Specht(2006年)。
姜科与姜目相关科的区别在于,姜科的叶片为二列,通常为舌状,具有单个二生雄蕊,以及由两个退化雄蕊衍生的花瓣状唇瓣。
P(3+3)A1可育+2+(2)花瓣状退化雄蕊G(3),下位。
美人蕉科 Cannaceae
-美人蕉科(类型Canna,以希腊语芦苇名称命名)。1属(美人蕉)/约10-25种(图7.60)。
图7.60姜目。美人蕉科。A–F。美人蕉×generalis(美人蕉)。A.整株植物,地上枝条带有顶生花序。B.枝条特写,显示鞘叶。C.花。注意减小的外花被片、狭窄、艳丽的内花被片以及大、艳丽的花瓣状退化雄蕊和雄蕊。D.花朵的顶视图,显示花瓣状雄蕊。E.花朵特写,显示花瓣状可育雄蕊和侧生单鞘花药。注意层状花柱。F.单鞘花药,特写。G.花图。*=缺失雄蕊。H.果实特写,蒴果。
美人蕉科由多年生草本植物组成。茎为根茎状和合轴状。叶为二列[螺旋状]、鞘状、具叶柄、单叶和羽状平行脉。花序为苞片状聚伞花序,由2花聚伞花序(或退化为总状花序)的穗状花序或总状花序组成。花为两性花、不对称花、子房上位花。花被为双列和同披针形,3+3,无花被。雄蕊1枚可育雄蕊(位于中后位),可育雄蕊花瓣状。雄蕊1-4[5],大,花瓣状,类似可育雄蕊;花药位于花瓣状雄蕊的侧近顶端,纵向开裂,双孢囊,单鞘。雌蕊合心皮,具有下位子房、3个心皮(中前心皮)和3个子房;花柱顶生,层状;胎座为中轴;胚珠倒生,双珠被,每个心皮有∞个。果实通常为蒴果;种子无假种皮,具有富含淀粉的胚乳和外胚乳。
美人蕉科成员分布于温暖的美洲热带地区。经济重要性包括美人蕉属的观赏栽培品种。(美人蕉)和淀粉来源(来自C的根茎annaedulis)。有关科属处理和系统发育研究,请参阅Kubitzki(1998c)、Maas-vandeKamer和Maas(2008)以及Prince(2010)。
美人蕉科与姜目相关科的区别在于,美人蕉科的叶子和花通常为二列,花有一个花瓣状的单鞘雄蕊,与1-4[5]个花瓣状雄蕊相关。
P3+3A1,花瓣状和单鞘雄蕊+1-4个花瓣状雄蕊G(3),下位。
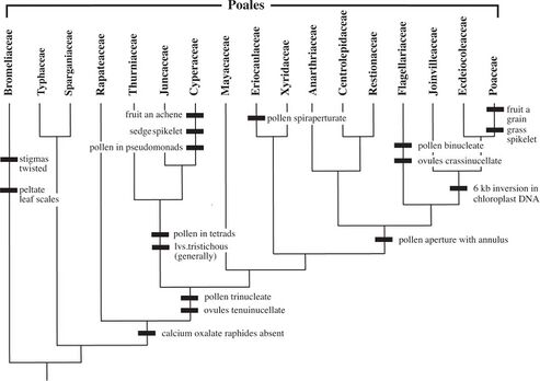
禾本目 POALES
美人蕉科是一个由16-17个科组成的大类,本文描述了其中的9个科。图7.61显示了科属关系的一种假设。该目包括几个基部组,花艳丽,由昆虫授粉。美人蕉科的许多成员都有小而缩小的、通常是风媒授粉的花。有关该目系统发育关系的研究,请参阅Bremer(2002)和Michelangeli等人(2003)以及被子植物(例如Soltis等人2007、2011)和单子叶植物(例如Chase等人2000a、2006;Davis等人2004;Graham等人2006;McKain等人2016;和Givnish等人2010、2018)的一般研究。
图7.61禾本科的分支图,根据Givnish等人(2018),其中显示了选定的衍生性状。
凤梨科 Bromeliaceae
-凤梨科(Bromelia类型,根据瑞典医生和植物学家O.Bromell,1639-1705年命名)。大约69属/约3,400种(图7.62)。
图7.62禾本目。凤梨科。A–D。Puyoideae。A.Puyavenusta,全株。B.Puyaalpestris,花。C.Puyasp.,显示上位子房。D.Pitcairnioideae。Dyckiadawsonii,花。E–H。Tillandsioideae。E.Tillandsiafasciculata。F–H。Tillandsiausneoides。F.全株。G.茎的特写,覆盖有吸收性的鳞片状毛。H.吸收性的盾状毛的特写,是该科的衍生性状。I–P。凤梨亚科。I,J。Neoregeliasp.I.全株,一种“坦克”凤梨科植物。J.花序从顶端冒出。K–N.凤梨属植物。K.花序。L.柱头特写。M.花,纵切面,显示下位子房。N.子房横切面。注意隔蜜腺。O.凤梨属植物,花纵切面。注意下位子房和花被基部的鳞片。P.凤梨属植物,菠萝。亚科分类根据Givnish等人(2007)进行。
凤梨科包括陆生或附生多年生草本植物至莲座状树。根吸收或作为固着器或很少缺失。茎是块茎或很少是树状的,通常合轴分枝。叶螺旋状,单叶,通常正面凹陷,有鞘,有些(“水槽”凤梨科植物)紧密重叠,将雨水和径流引导至中央空腔储存,边缘全缘或有锯齿状刺,表面通常(至少在幼年时)有吸收性的、通常为盾状的鳞片状毛,用于吸收水分和矿物质。花序为顶生、有苞片、穗状花序、总状花序或头状花序,苞片通常颜色鲜艳。花为两性花[很少单性花],辐射对称或稍左右对称,有苞片,下位或上位。花被为双列和二披针形至同披针形,3+3,花被部分不同至基部合生,花瓣/内花被片通常有一个或多个基部鳞片状或瓣状附属物。雄蕊为双雄蕊,3+3,分离或合生,通常为上瓣。花药纵向向内开裂。雌蕊为合心皮,具有上位或下位子房、3个心皮和3个子房室。花柱单生,具有3个通常扭曲的柱头。胎座为中轴胎座;胚珠大多为倒生胚珠,双胚珠,每个心皮有少数-∞。存在Septal nectaries。果实为无性蒴果或浆果,很少为花果(凤梨)。种子有翅、羽状或无毛。由鸟类、昆虫、蝙蝠、风[很少]或闭花授粉。
传统上,凤梨科被分为三个亚科:Pitcairnioideae,子房上位(或半下位),形成蒴果,种子有翅;Tillandsioideae,子房上位,形成蒴果,种子有羽状;而凤梨科,子房下位,形成浆果,种子无附属物。Givnish等人(2008年)建议将其分为八个单系亚科:Brocchinioideae、Lindmanioideae、Hechtioideae、Tillandsioideae、Navioideae、Pitcairnioideae、Puyoideae和凤梨科。其中的Tillandsioideae和凤梨科对应于传统亚科;其他六个亚科以前被归为一类(现在作为并系的Pitcairnioideae,s.l.)。凤梨科成员几乎全部分布在美洲热带地区。经济价值包括用作果树(例如,凤梨、菠萝)、纤维植物和栽培观赏植物。有关一般描述,请参阅Smith和Till(1998),有关该科的系统发育分析,请参阅Givnish等人(2007)和Escobedo-Sarti等人(2013)。
凤梨科的独特之处在于它是多年生陆生或附生草本植物。r灌木,有吸收性的盾状毛,苞片通常色彩鲜艳,花为三叶状,花瓣/外花被片通常有基部鳞片或附属物,柱头通常扭曲。
P3+3或(3)+(3)A3+3G(3),上位或下位。
莎草科 Cyperaceae
-莎草科(类型Cyperus,希腊语中指该属的几种)。约98属/约5,700种(图7.63、7.64)。
图7.63禾本目。莎草科。A.莎草小穗图,苞片为二列(左)和螺旋(右)。B.莎草花图。C.瘦果图,说明两种形状类型;l.s.=纵切面;c.s.=横切面。D.Schoenoplectussp.,成熟瘦果。E.纸莎草,纸莎草。F–I.莎草。F.整株植物显示突出的花序苞片。G.花序特写,小穗团。H.小穗,特写。I.苞片(左)和解剖的花成分(右)。
图7.64禾本目。莎草科。A、B.Schoenoplectuscalifornicus。A.沿池塘边缘生长的植物。B.花序特写,密集的小穗圆锥花序。C.Schoenoplectusamericanus,花序从秆中长出。注意顶端的茎状苞片。D、E.Bolboschoenusmaritimus。D.闭合的叶鞘。E.茎横截面,呈三边形。F–H.Schoenoplectusspp。F.花被片,分离。G.花。H.花基部,显示花被片。I、J.Eleocharismontevidensis。I.整株植物;注意丛生秆。J.小穗,特写。K.Carexbarbarne,雌性小穗的穗状花序。L.Carexpraegracilis,包被,覆盖雌蕊(内部)。
莎草科由多年生或一年生草本植物组成,很少是灌木或藤本植物。多年生植物的茎是根茎、匍匐茎、球茎或块茎,带有经常丛生(丛生)的气生秆,通常为3面,具有坚实的髓。叶是双面的、螺旋状的,通常为三列[很少为二列],有鞘(鞘通常闭合),单叶,不分裂,狭窄、平坦、平行脉,有或无叶舌;下部叶(或在某些分类单元中为所有叶)退化为鞘。花序由一个或多个两性或单性的“莎草”小穗(单生或在各种类型的次级花序中)组成,每个小穗由一个中心轴(小穗轴)组成,带有螺旋状或二列苞片(也称为鳞片或颖片),每个苞片(有时下部除外)都包含一朵花。花小,单性或两性,辐射对称,子房下位。花被无或有6瓣[1–∞],具有退化的明显硬毛或鳞片状花被。雄蕊为3[1–6+],花药内生并纵向开裂,花丝在开花期间伸长。花粉以“假单胞菌”的形式释放,其中小孢子四分体的4个核中有3个在小孢子发生后退化。雌蕊为合心皮,具有上位子房、2或3[很少4]个心皮和1个子房室;莎草属及其近亲的雌蕊被膨大的苞片包围,苞片称为子房,花柱从苞片顶端伸出。花柱通常为2或3个。胎座为基生;胚珠为倒生、双囊胚,每个子房1个。无蜜腺。果实为透镜状(2面)或三棱状(3面),1粒种子的瘦果(也称为小坚果),很少为核果或浆果。植物一般为风媒授粉。
莎草科成员遍布全球,尤其是温带地区。(并系)莎草属尤其多样化,约有2000种,在许多生态系统中都很重要。经济价值有限,一些物种用作席子、茅草、编织材料或书写材料(纸莎草,纸莎草,其秆髓在历史上曾用于制作纸状卷轴),一些用作观赏栽培品种(例如,伞形植物莎草),还有一些物种,如莎草,是有害杂草。有关最近的描述和系统发育分析,请参阅Goetghebeur(1998)、Simpson等人(2003、2007)、Muasya等人(2009)、Naczi(2009)、Escudero和Hipp(2013)以及Hinchcliff和Roalson(2013)。
莎草科(Cyperaceae)的特点是,它是草本植物,通常具有3面、实心髓茎、封闭的鞘状叶,通常为三列叶,花序为“莎草小穗”,由中心轴组成,中心轴上有许多无柄、二列或螺旋状苞片,每个苞片下覆一朵减小的单性或两性花,花被缺失或减小为硬毛或鳞片,通常有3个雄蕊和2-3个心皮子房,果实为2面或3面瘦果。
P6或0[1–∞]A3[1–6+]G(2–3)[(4)],上位。
谷精草科 Eriocaulaceae
-谷精草科(类型Eriocaulon,希腊语意为多毛茎)。7属/约1,200种(图7.65)。
图7.65禾本目。谷精草科。谷精草属。A.整株植物B.花序,花葶头状花序。C.花序头状花序正面,显示雄花的深色花药。D.雄花。E.雌花。F.雌花子房,花被片已去除。G.螺旋孔花粉。缩写:c.l.=花冠lobe;k.l.=萼裂片。
谷穗草科由雌雄同株[很少雌雄异株]、多年生或一年生草本植物组成。茎为根状茎,基生枝常丛生(丛生)。叶为基生,常为莲座状,螺旋状[很少二列],基部有鞘,单叶,通常狭窄(扁平或圆柱状,有些有沟),脉平行。花序为花萼头状花序,苞片覆瓦状(苞片),复花托常有表皮毛或苞片,雌雄同株物种的雄花和雌花混合或雌花边缘。花小,白色,单性,辐射对称或左右对称,无柄或短柄,苞片覆瓦状或无苞片。花被为双列、二层、透明、白色或各种颜色。萼片分离或基部融合成2或3部分的筒。花冠也分离或基部融合成2或3部分的筒[花冠很少缺失]。二重花雄蕊为2或4枚,三重花雄蕊为3、6或1枚,对生(2或3枚时),上生或从柄状“花托”(或“雄蕊托”)中长出,顶端有花瓣和雄蕊。花药纵向,向内开裂,有二孢子囊或四孢子囊。花粉球形,通常有螺旋孔小刺。雌蕊为合心皮,具有上位子房、2或3个心皮和2或3个子房室。花柱单生,有时也有花柱状附属物;柱头2-3个,干燥。胎座顶端,腹侧悬垂;胚珠直生,双胚珠,每个心皮1个。蜜腺缺失,但某些分类群的花被顶端有腺体。果实为室状蒴果。种子椭圆形,胚乳,淀粉质。花由风或昆虫授粉。
谷精草科主要包括谷精草属、相思草属、Paepalanthus属和合心草属。该科成员生长在潮湿地区,分布于热带至亚热带温暖地区,尤其是美洲,少数北部温带地区。经济重要性包括用于花卉贸易的“永生花”的Syngonanthus花序。有关详细的科描述,请参阅Stützel(1998),有关系统发育分析,请参阅GomesdeAndrade等人(2010)和Giulietti等人(2012)。
谷精草科的特点是多年生或一年生草本植物,具有基生、常为莲座状的叶子和花葶头,花很小,单性,通常是白色的。
K2–3或(2–3)C2–3或(2–3)A2,3,2+2或3+3G(2–3),上位。
灯芯草科 Juncaceae
-灯芯草科(类型Juncus,来自拉丁语中的粘合剂,指用于编织和篮筐)。7属/约430种。(图7.66)
图7.66禾本目。灯心草科。A.灯心草,全株。B.灯心草,花朵特写。注意六个覆瓦状、薄片状的花被。C、D.灯心草。C.单面叶特写。D.花朵,显示外露的花柱。E–F.灯心草。E.全株。F.蒴果序(左)和花序(右)特写。
灯心草科由多年生草本植物组成,很少是一年生草本植物。多年生植物的茎通常是根茎状的。叶是单叶,平行脉,不分裂,双面或单面,大多为基生,螺旋状,通常为三列[很少为二列],鞘状,通常具有叶耳和舌状物,扁平或圆柱形。花序为单花或由1至多个聚伞花序、球团花序或头状花序组成的复花。花为两性花,很少单性花,辐射对称,具苞片,子房下位。花被通常为干膜质,双列,同披针形,很少单列,3+3[2+2或3],无花托,无托杯。外、内花被片明显,每轮由3[2]部分组成。雄蕊为3+3[3+0或2+2],轮生,双列时为二重花被,不融合。花药基着,纵向开裂。花粉以四分体形式释放。雌蕊为合心皮,具有上位子房、3个心皮和3或1个室。花柱通常有3个分枝,柱头有时扭曲。胎座为轴生、基生或周生;胚珠倒生,双珠被,每个心皮1-∞个。果实为室裂蒴果,很少不开裂。种子为淀粉质胚乳。花由风或昆虫授粉。
灯心草科、莎草科和另一个科(梭子草科,包括木蔺科的衍生性状:三叶草和四分体花粉(图7.63)。灯心草科成员分布在世界各地,一般分布在温带和凉爽地区。经济价值有限,一些用作观赏栽培品种,灯心草属植物在当地用于制作席子、碗或其他产品;垫状Distichia在秘鲁用作燃料。有关灯心草科的最新研究和系统发育分析,请参阅Balslev(1998)、ZáveskáDrábková等人(2003)、Roalson(2005)和ZáveskáDrábková(2010)。
灯心草科植物的特点是通常是多年生草本植物,具有螺旋状、鞘状、双面或单面l叶,三叶,辐射对称花,具有典型的膜质花被和室裂蒴。
P3+3[2+2或3]A3+3[3+0或2+2]G(3),上位。
禾本科(Poaceae/Gramineae)
——禾本科(Poa型,希腊语中指禾本科)。707属/约11,300种(图7.67–7.70)。
图7.67禾本目。禾本科。A.地上枝,显示二列叶排列。B.叶片特写,显示开放的叶鞘和叶片基部叶耳。C.叶舌,位于叶鞘和叶片的近轴交界处。D.草小穗图,由一个轴(穗轴)组成,轴上有两个基部颖片(在某些分类群中一个或两个缺失或变型)和1-∞个小花。E.小花,由一个短的侧枝组成,侧枝上长有两个苞片、外稃和内稃,外加一朵花;在某些分类群中,给定的小花可能是不育的或单性的。F.(从左到右)茶玉米、小麦和稻的谷粒。G.玉米粒的纵切面,显示胚、胚乳和种皮与果皮的融合产物。
图7.68禾本目。禾本科。竹子,具有粗壮、木质、地上茎,长有大的非光合作用鳞叶,上部侧枝长有光合作用叶。A、B。巨竹。C.竹子的侧枝长有光合作用叶。
图7.69禾本目。禾本科。小穗形态。A–C.Elymusglaucus。A.小穗,未成熟且闭合,具有两个颖片和三个小花。B.成熟小穗,显示开放小花的内稃和芒状外稃。C.花朵特写,显示三个雄蕊和子房花柱。D–F.针茅属植物。D.开放的成熟小穗,显示两个颖片和单个小花的内稃和外稃。E.小花剖开,显示子房外稃侧的三个雄蕊和两个浆片。F.去除浆片;注意子房有两个羽状花柱。
图7.70POALES。禾本科。小穗多样性。A.狗牙根,百慕大草,两排小穗特写,每个小穗都有外露的悬垂花药和红色的流苏状花柱。B.针茅属植物,每个小穗有一朵小花。C.高粱,其中两个减小的雄性小穗与一个两性小穗组合在一起。D.小藿香,小穗具有突出的颖片和一朵小花。E.燕麦,小穗下垂。F.穗状花序,雌性植物的花序,小穗的浓缩圆锥花序。G.短柄草,小穗具有许多有芒的小花。H.多年生羊茅,花序由二列排列的小穗组成。I.水稻,水稻。
禾本科包括多年生或一年生、雌雄同株、雌雄同株或雌雄异株的草本植物或(竹子中的)树木。根是不定根,通常是内生菌根。多年生植物的地下茎为根茎或匍匐茎,直立茎(称为“秆”)中空(节处实心),通常丛生,有些(例如竹子)质地木质。叶为单叶,基生或茎生,二列,很少螺旋状,通常具有开放的基鞘;叶片为双面,平行脉,基部通常耳形,通常为舌状,在鞘和叶片交界处有叶舌(类似于鞘状结构或表皮毛簇);竹子的第一片叶子呈鳞片状并有鞘,随后的枝条上长有光合叶;竹子和其他分类群的鞘和叶片之间有茎状“假叶柄”。花序由顶生或腋生的小穗(更恰当的说法是“草小穗”)组成,这些小穗聚集成穗状花序、总状花序、圆锥花序或团花序的次级花序;小穗无柄或有柄(小穗柄称为“花梗”),在花序轴上轮生、对生或二列(在1侧或2侧);草小穗本身由一个轴(称为“小穗轴”)组成,该轴带有二列部分:两个基生苞片(称为“颖片”,下方的苞片称为“第一颖片”,上方的苞片称为“第二颖片”,有时变形或缺失)和一个或多个“小花”;每个小花由一个微小的侧轴、两个额外的苞片(称为“外稃”和“内稃”)和一朵花组成;外稃是下部较大的苞片,通常具有奇数条脉(脉络);内稃是上部较小的苞片,有2条脉,部分被外稃包裹或包围。颖片或外稃的顶端可能有鬃毛状的芒。花为两性或单性,无柄,下位。花被不存在或变形成2或3个浆片(位于下侧,朝向外稃),浆片膨胀时通过将外稃与内稃分开来打开小花。雄蕊为2或3个。花药为基部多能花,通常在基部呈箭头状,通常悬垂在细长的花丝上,二生花鞘,纵向开裂。花粉为单孔。雌蕊为合心皮,具有上位子房、2-3个心皮和1个子房。柱头为2或3个,通常为羽状se。胎座为基生;胚珠为直生至倒生,通常为双胚珠,每个子房1个。无蜜腺。果实为颖果(谷粒)。种子为胚乳。植物为风媒授粉。
禾本科植物分布于世界各地。禾本科植物可能是经济上最重要的植物群,包括农业谷物(重要的食物和酒精饮料来源),包括大麦(Hordeum)、玉米(Zea)、燕麦(Avena)、水稻(Oryza)、黑麦(Secale)、小麦(Triticum)等,以及重要的饲料和放牧植物。禾本科植物也是许多生态系统的重要组成部分,例如草原和大草原。
禾本科植物的最新分子研究为其分为12个亚科提供了基础。参见草类系统发育工作组(2001),Duvall等人。(2007年、2010年)、Hodkinson等人(2007年)、Simon(2007年)、禾本科植物系统发育工作组II(2012年)、Kellogg(2015年)提供了有关性状演化、系统发育和分类的信息。
禾本科植物的特点是,它们都是草本植物(竹类植物中的树木),具有中空髓茎和开放(很少闭合)的鞘状二列叶,叶舌在叶片内侧连接处;花序为草本小穗,通常在中心轴上有2个基生苞片(颖片),1-∞个小花,每个小花由一个短横轴组成,横轴上有2个苞片(下部奇数脉的外稃和上部2脉的内稃)和一朵花,花的花被减少到通常2-3个浆片,通常有2-3个下垂的雄蕊,以及一个2-3个心皮、1个胚珠的子房,子房有2-3个羽状柱头,果实为颖果(谷粒)。
P2-3[-6+]浆片A2-3[1]G(2-3),上位。
帚灯草科 Restionaceae
-Restio科(Restio型,来自拉丁语中的绳索或线,指绳索状茎)。约64属550种(图7.71)。
图7.71禾本目.帚灯草科。A.Chondropetalummucronatum,全株。B.Elegiasp.,雄花序和雌花序特写。C、D.Empodismaminus。C.全株。D.雄花序和雌花序特写。E.Lyginiabarbata,雌花序,左侧为果实。F、G.Leptocarpusaristatus。F.花序。G.雌花,全花(左)和解剖的雌蕊和花被片(右)。
帚灯草科由雌雄异株[很少雌雄同株或雌雄同株]、常绿、多年生草本植物组成。地下茎为根茎或匍匐茎,直立秆具有光合作用,中空或实心。叶为单叶,单面,螺旋状,通常具有开放的叶鞘,通常无柄,成熟植株中常退化为叶鞘,有时早落。花序为单花或小穗的聚合体,分为不同分支的组,每组有时被苞片(佛焰苞)包裹。小穗由一个花轴组成,花有1-∞朵花,每朵花被1[2]枚苞片包裹,最下部的苞片通常不育;雌雄小穗可能相似或异形。花小,单性,辐射对称,下位。花被为双列,同披针形,3+3[0-2+0-2],无花梗。花被片膜质至硬质。雄蕊3[1-4],对生,分离[很少合生]。花药通常为单室、双孢囊和单鞘,纵向,开裂时通常向内。花粉在释放时为单溃疡。雌蕊为合心皮或单心皮,具有上位子房、3[1或2]个心皮和3[1或2]个室。花柱为1-3。胎座为轴端胎座;胚珠为直生、双囊、单生。无蜜腺。果实为瘦果、坚果或蒴果。种子为胚乳,有时具有油质体,有助于蚂蚁传播。花为风媒授粉。
栖息花科的成员是分布在南半球(尤其是南非和澳大利亚)的芬博斯或石楠植物的主要组成部分。经济重要性包括当地用作茅草和扫帚。有关该科的系统发育分析和处理,请参阅Linder等人(1998年、2000年)、Hardy等人(2008年)、Briggs和Linder(2009年)以及Briggs等人(2000年、2010年、2014年)。
帚灯草科的独特之处在于它是多年生、根茎、大多雌雄异株的草本植物,具有光合作用的直立茎,叶退化为鞘,花序由单花或各种分枝的小穗组成,以及小型、单性、风媒花,通常具有单鞘、双孢囊花药。
P3+3[0–2+0–2]A3[1–4]G(3)[1–(2)],优越。
黑三棱科 Sparganiaceae
——香蒲科[Typhaceae,sensuAPGIV,2016](类型Sparganium,来自希腊语,意为用来包裹或绑扎的带子,以长而窄的叶子命名)。1属(Sparganium)/14种(图7.72A-F)。
图7.72禾本目。A–F。黑三棱科。黑三棱属。A.整株植物。B.花序,圆锥花序,球形头状花序。C.茎横切面,显示二列叶排列。D.花序,雌性头状花序在下,雄性头状花序在上。E.雌性头状花序。F.雄性头状花序。G–I.香蒲科。G,H.宽叶香蒲。G.整株植物,挺水、根茎草本植物。H.花序。I.多明香蒲,花序特写,雌花在下,雄花在上。
黑三棱科由挺水、水生、雌雄同株、多年生草本植物组成。茎为根茎。叶为双面、二列、鞘状、单叶、不分裂、扁平、细长、狭窄,脉平行。花序为复花序,球形,苞片状,头状花序,头状花序上方,雌花在下方。花小,单性,辐射对称,无柄,雌花下位。雌花的花被明显为苞片状,雄花的鳞片状花被1-6个,雌花的鳞片状花被3-4[2-5]个。雄蕊1-8枚,花被对生,分离或基部合生。雌蕊为单心皮或合心皮,具有上位子房、1[2-3]个心皮和1[2-3]个子房室。胎座为顶端;胚珠为倒生胚珠,双珠被,每个心皮1个。无蜜腺。果实干燥,核果状,具有宿存的花被和花柱。种子为胚乳。花为风媒授粉。
黑三棱科成员分布于世界各地。分类单元没有显著的经济意义。该科通常合并为香蒲科;参见Kubitzki(1998d)。
黑三棱科植物的特点是多年生、根茎型、雌雄同株、挺水植物,具有二列、双面叶和单性球形头状花序(雄花序在上,雌花序在下),花序由许多微小的风媒花组成,花被呈鳞片状,果实呈核果状,有宿存花柱。
雄花:P1–6A1–8或(1–8)。
雌花:P3–4[2–5]G1[(2–3)],上位。
香蒲科 Typhaceae
-香蒲科(希腊语,指各种植物)。1属(香蒲)/8–13种(图7.72G-I)。
香蒲科由挺水、雌雄同株、多年生草本植物组成。茎为根茎型。叶双面,多为基生,二列,具鞘,单叶,不分裂,平坦,细长狭窄,平行脉,有海绵状薄壁组织。花序为顶生圆柱形穗状花序,花密布,雄花在上,雌花在下。花很小,单性,辐射对称,雌花下位。花被由雄花中0-3[-8]个鬃毛状花被片组成,雌花中∞个鬃毛或鳞片状花被片(1-4轮)。雄蕊3[1-8],外生。花药基着,药隔宽,伸出囊膜外。花粉以四分体或单子叶形式释放。雌蕊群为单心皮,子房上位。花柱增大。胎座顶端;胚珠单生、倒生、双被珠。无蜜腺。果实为开裂的瘦果状果实,具有增大的雌蕊柄(柄)和花柱以及持久的花被部分,有助于风传播。种子为淀粉质胚乳。花为风媒授粉。
香蒲科植物在池塘、沟渠和沼泽中生长,分布于世界各地。经济重要性包括当地用作食物(花粉或淀粉质根茎)、垫子(叶子)、纸张或观赏栽培品种。有关香蒲科的描述,请参阅Kubitzki(1998d),有关系统发育,请参阅Kim和Choi(2011)和Zhouetal.(2018)。
香蒲科植物的特点是多年生、根茎状、雌雄同株、挺水植物,具有二列、双面的叶子,穗状花序上有许多微小的风媒花(雄花在上,雌花在下),花被呈硬毛状或鳞片状,果实为瘦果状,开裂,有增大的柄和花柱。
雄花:P0–3[–8]A3[1–8]。
雌花:P∞G1,上位。
黄眼草科 Xyridaceae
—黄眼草科(模式属黄眼草属 Xyris,以具有剃刀状叶子的植物的希腊名称命名)。5属/约250–400种(图7.73)。
图7.73 禾本目。黄眼草科。黄眼草属。A.整株植物。B.花序,具花葶,穗状花序,具苞片。C.花,正面观;注意三枚雄蕊和三枚退化雄蕊。D.果实,具有宿存萼片和苞片。E、F.中矢状面(E)和表面(F)视图中的花粉粒,后者显示有沟孔类型。G.直生胚珠。
黄眼草科由多年生或一年生草本植物组成。多年生植物的茎是块茎,较少见的是根茎或球茎。叶为双面或单面剑状,通常为基生和莲座状,二列或螺旋状互生,鞘状,鞘通常宿存,单叶,部分舌状,狭窄、扁平或圆柱状,平行脉。花序顶生,有花葶,通常为单独的穗状花序或头状花序,苞片下覆单朵或(在寒葱草属 Achlyphila中)2或3朵花。花为两性花,下位花,辐射对称或略两侧对称,无柄或有花梗,覆有覆瓦状、坚硬的苞片。花被为双列,异被花。萼片离生,有3个萼片,腹侧萼片退化至无。花冠早落,有3个分离或基部合生的花瓣/花冠裂片,通常为黄色,很少为白色,蓝色或洋红色。雄蕊3[6],轮生,双列或单列,或有3个退化和3个能育雄蕊。花药纵向开裂。花粉有沟或无孔。雌蕊为合心皮,具有上位子房、3心皮,1或3室。花柱单生;柱头3[1]。胎座为中轴胎座、基生胎座、特立中央胎座或侧膜胎座;胚珠为直生或倒生胎座,双珠被,每个心皮少数至多数个。果实为室背开裂或不规则开裂的蒴果,有时被宿存萼片和苞片包裹。种子小,含胚乳(含淀粉和蛋白质,有时含油)。
该科的三个属,蓝眼草属 Abolboda、凤眼草属 Aratitiyopea和姜眼草属 Orectanthe(有时归入蓝眼草科 Abolbodaceae)具有螺旋状双面叶、多刺花粉、高度合生的花瓣和不对称的含附属物的花柱。其他两个属,寒葱草属和黄眼草属,具有二列单面叶、无刺花粉、略微合生或不同的花瓣和对称的无附属物花柱。黄眼草科的成员生长在潮湿地区,例如沼泽稀树草原,在热带和温暖地区以及一些温带地区广泛分布;三个属仅限于南美洲北部。经济重要性包括黄眼草属,偶尔用于观赏和药用。有关详细的科属处理,请参阅Kral(1998)。
黄眼草科的特点是多年生或一年生草本植物,具有顶生、具花葶及苞片的头状花序或密集的穗状花序,苞片下有艳丽的花,花瓣早落,通常为黄色。
K3C3,(3)A3,3+3,3+3退化G(3),上位。
金鱼藻目 CERATOPHYLLALES
该目包含一科一属(APGIV,2016;表7.1),在各种系统发育分析中处于不同的位置。最近的研究(Moore等人2011;Soltis等人2011;Sun等人2016),综合APG IV(2016)的结果,已将其定位为真双子叶植物的姐妹群(图7.1;见第8章)。
金鱼藻科 Ceratophyllaceae
——Hornwort 科(模式属金鱼藻属 Ceratophyllum,Gr.cerato,角+phyllum,叶,叉状叶,形似角)。1属/2-30种(取决于处理方式)(图7.74)。
图7.74金鱼藻目。金鱼藻科。金鱼藻(Ceratophyllum demersum)。A.整株植物。B.特写,显示轮生的二歧分叉叶。
金鱼藻科由雌雄同株的,漂浮或沉水的水生多年生草本植物组成,具有根状锚定的枝。叶无托叶,轮生,每节3-10片,1-4回二歧分裂,边缘有细锯齿。花序由单生花和腋生花组成,雄花和雌花通常在交替的节上着生。花为单性花。花被单列,由8-12个基部融合的线状花被片组成。雄蕊通常很多(5-27个),螺旋排列在扁平的花托上;花丝与花药无明显边界,花粉鞘和药隔顶端两点。雌蕊为单心皮,具有上位子房,1心皮,1室;边缘胎座,具有单个倒生或直生的单珠被胚珠。果实为瘦果,刺状花柱宿存;种子无胚乳。
该科成员分布于世界各地。从经济角度来看,金鱼藻可用作水生植物和渔业的保护层。有关该科的更多信息,请参阅Les(1993)。
金鱼藻科与相关科的区别在于,它们是雌雄同株的水生草本植物,具有轮生、二歧分叉、有锯齿的叶子和单生、单性的花。
P(8–12) A5–27或G1,上位。